|
MBDyn-1.7.3
|
#include <aerodata.h>


Public Member Functions | |
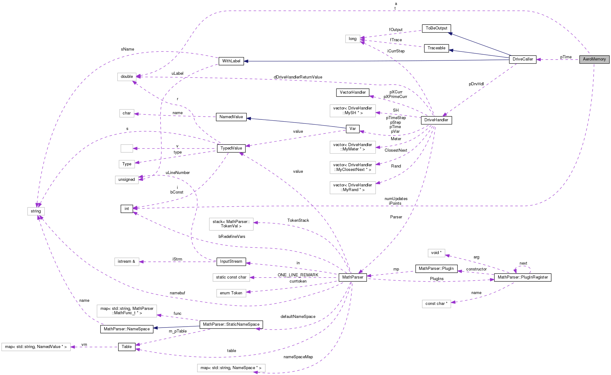
| AeroMemory (DriveCaller *pt) | |
| virtual | ~AeroMemory (void) |
| void | Predict (int i, doublereal alpha, doublereal &alf1, doublereal &alf2) |
| void | Update (int i) |
| void | SetNumPoints (int i) |
| int | GetNumPoints (void) const |
Protected Member Functions | |
| virtual int | StorageSize (void) const =0 |
Protected Attributes | |
| DriveCaller * | pTime |
Private Attributes | |
| doublereal * | a |
| doublereal * | t |
| integer | iPoints |
| int | numUpdates |
Definition at line 59 of file aerodata.h.
| AeroMemory::AeroMemory | ( | DriveCaller * | pt | ) |
|
virtual |
Definition at line 50 of file aerodata.cc.
References a, iPoints, pTime, SAFEDELETE, and SAFEDELETEARR.
| int AeroMemory::GetNumPoints | ( | void | ) | const |
Definition at line 162 of file aerodata.cc.
References iPoints.
Referenced by TheodorsenAeroData::AssRes().
| void AeroMemory::Predict | ( | int | i, |
| doublereal | alpha, | ||
| doublereal & | alf1, | ||
| doublereal & | alf2 | ||
| ) |
Definition at line 65 of file aerodata.cc.
References a, ASSERT, DriveCaller::dGet(), iPoints, numUpdates, order, polcoe(), pTime, StorageSize(), and t.
Referenced by STAHRAeroData::GetForces(), C81AeroData::GetForces(), C81MultipleAeroData::GetForces(), and C81InterpolatedAeroData::GetForces().

| void AeroMemory::SetNumPoints | ( | int | i | ) |
Definition at line 141 of file aerodata.cc.
References a, iPoints, SAFENEWARR, StorageSize(), and t.
Referenced by AeroData::AeroData().

|
protectedpure virtual |
Implemented in AeroData.
Referenced by Predict(), SetNumPoints(), and Update().
| void AeroMemory::Update | ( | int | i | ) |
Definition at line 116 of file aerodata.cc.
References a, ASSERT, iPoints, numUpdates, StorageSize(), and t.

|
private |
Definition at line 61 of file aerodata.h.
Referenced by Predict(), SetNumPoints(), Update(), and ~AeroMemory().
|
private |
Definition at line 63 of file aerodata.h.
Referenced by GetNumPoints(), Predict(), SetNumPoints(), Update(), and ~AeroMemory().
|
private |
Definition at line 64 of file aerodata.h.
|
protected |
Definition at line 67 of file aerodata.h.
Referenced by TheodorsenAeroData::AfterConvergence(), TheodorsenAeroData::AssRes(), Predict(), and ~AeroMemory().
|
private |
Definition at line 62 of file aerodata.h.
Referenced by Predict(), SetNumPoints(), and Update().