|
MBDyn-1.7.3
|
#include <parser.h>

Public Member Functions | |
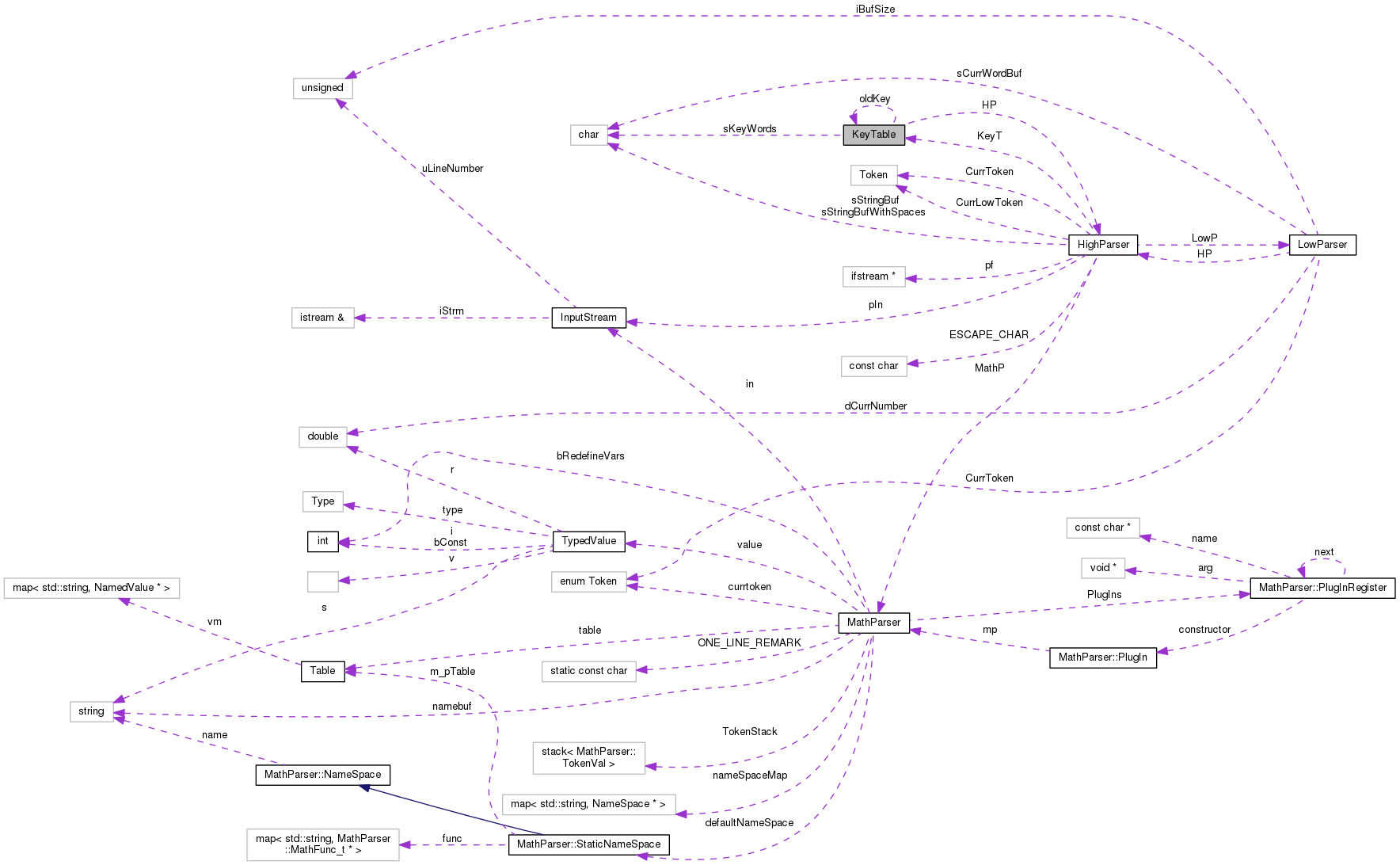
| KeyTable (HighParser &hp, const char *const sTable[]) | |
| virtual | ~KeyTable (void) |
| int | Find (const char *sToFind) const |
Private Attributes | |
| char *const * | sKeyWords |
| const KeyTable * | oldKey |
| HighParser & | HP |
| KeyTable::KeyTable | ( | HighParser & | hp, |
| const char *const | sTable[] | ||
| ) |
Definition at line 254 of file parser.cc.
References HP, oldKey, HighParser::PutKeyTable(), and sKeyWords.

|
virtual |
Definition at line 262 of file parser.cc.
References HP, oldKey, and HighParser::PutKeyTable().

| int KeyTable::Find | ( | const char * | sToFind | ) | const |
Definition at line 271 of file parser.cc.
References sKeyWords.
Referenced by HighParser::GetWord(), HighParser::iGetDescription_int(), and HighParser::IsKeyWord().
|
private |
Definition at line 188 of file parser.h.
Referenced by KeyTable(), and ~KeyTable().
|
private |
Definition at line 187 of file parser.h.
Referenced by KeyTable(), and ~KeyTable().
|
private |
Definition at line 186 of file parser.h.
Referenced by Find(), and KeyTable().