|
MBDyn-1.7.3
|


Public Member Functions | |
| DriveCaller * | Read (const DataManager *pDM, MBDynParser &HP, bool bDeferred) |
Public Member Functions inherited from DriveCallerRead | |
| virtual | ~DriveCallerRead (void) |
Additional Inherited Members | |
Static Public Member Functions inherited from DriveCallerRead | |
| static void | ReadOutput (DriveCaller *pDC, const DataManager *pDM, MBDynParser &HP) |
Protected Member Functions inherited from DriveCallerRead | |
| void | NeedDM (const DataManager *pDM, MBDynParser &HP, bool bDeferred, const char *const name) |
|
virtual |
Implements DriveCallerRead.
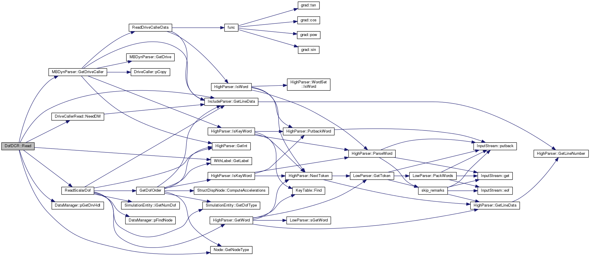
Definition at line 2541 of file drive_.cc.
References MBDynParser::GetDriveCaller(), WithLabel::GetLabel(), IncludeParser::GetLineData(), Node::GetNodeType(), MBDYN_EXCEPT_ARGS, DriveCallerRead::NeedDM(), DataManager::pGetDrvHdl(), ScalarDof::pNode, psNodeNames, ReadScalarDof(), and SAFENEWWITHCONSTRUCTOR.
