|
MBDyn-1.7.3
|
#include <planej.h>


Public Member Functions | |
| AxialRotationJoint (unsigned int uL, const DofOwner *pDO, const StructNode *pN1, const StructNode *pN2, const Vec3 &dTmp1, const Vec3 &dTmp2, const Mat3x3 &R1hTmp, const Mat3x3 &R2hTmp, const DriveCaller *pDC, const OrientationDescription &od, flag fOut, const doublereal rr=0., const doublereal pref=0., BasicShapeCoefficient *const sh=0, BasicFriction *const f=0) | |
| ~AxialRotationJoint (void) | |
| virtual Joint::Type | GetJointType (void) const |
| virtual std::ostream & | Restart (std::ostream &out) const |
| virtual unsigned int | iGetNumDof (void) const |
| virtual std::ostream & | DescribeDof (std::ostream &out, const char *prefix="", bool bInitial=false) const |
| virtual void | DescribeDof (std::vector< std::string > &desc, bool bInitial=false, int i=-1) const |
| virtual std::ostream & | DescribeEq (std::ostream &out, const char *prefix="", bool bInitial=false) const |
| virtual void | DescribeEq (std::vector< std::string > &desc, bool bInitial=false, int i=-1) const |
| DofOrder::Order | GetDofType (unsigned int i) const |
| virtual void | SetValue (DataManager *pDM, VectorHandler &X, VectorHandler &XP, SimulationEntity::Hints *ph=0) |
| virtual Hint * | ParseHint (DataManager *pDM, const char *s) const |
| virtual void | AfterConvergence (const VectorHandler &X, const VectorHandler &XP) |
| void | WorkSpaceDim (integer *piNumRows, integer *piNumCols) const |
| VariableSubMatrixHandler & | AssJac (VariableSubMatrixHandler &WorkMat, doublereal dCoef, const VectorHandler &XCurr, const VectorHandler &XPrimeCurr) |
| SubVectorHandler & | AssRes (SubVectorHandler &WorkVec, doublereal dCoef, const VectorHandler &XCurr, const VectorHandler &XPrimeCurr) |
| DofOrder::Order | GetEqType (unsigned int i) const |
| void | OutputPrepare (OutputHandler &OH) |
| void | Output (OutputHandler &OH) const |
| virtual unsigned int | iGetInitialNumDof (void) const |
| virtual void | InitialWorkSpaceDim (integer *piNumRows, integer *piNumCols) const |
| VariableSubMatrixHandler & | InitialAssJac (VariableSubMatrixHandler &WorkMat, const VectorHandler &XCurr) |
| SubVectorHandler & | InitialAssRes (SubVectorHandler &WorkVec, const VectorHandler &XCurr) |
| virtual unsigned int | iGetNumPrivData (void) const |
| virtual unsigned int | iGetPrivDataIdx (const char *s) const |
| virtual doublereal | dGetPrivData (unsigned int i) const |
| virtual void | GetConnectedNodes (std::vector< const Node * > &connectedNodes) const |
Public Member Functions inherited from Elem | |
| Elem (unsigned int uL, flag fOut) | |
| virtual | ~Elem (void) |
| virtual void | AssMats (VariableSubMatrixHandler &WorkMatA, VariableSubMatrixHandler &WorkMatB, const VectorHandler &XCurr, const VectorHandler &XPrimeCurr) |
| virtual bool | bInverseDynamics (void) const |
| void | SetInverseDynamicsFlags (unsigned uIDF) |
| unsigned | GetInverseDynamicsFlags (void) const |
| bool | bIsErgonomy (void) const |
| bool | bIsRightHandSide (void) const |
| virtual VariableSubMatrixHandler & | AssJac (VariableSubMatrixHandler &WorkMat, const VectorHandler &XCurr) |
| virtual SubVectorHandler & | AssRes (SubVectorHandler &WorkVec, const VectorHandler &XCurr, const VectorHandler &XPrimeCurr, const VectorHandler &XPrimePrimeCurr, InverseDynamics::Order iOrder=InverseDynamics::INVERSE_DYNAMICS) |
| virtual int | GetNumConnectedNodes (void) const |
Public Member Functions inherited from WithLabel | |
| WithLabel (unsigned int uL=0, const std::string &sN="") | |
| virtual | ~WithLabel (void) |
| void | PutLabel (unsigned int uL) |
| void | PutName (const std::string &sN) |
| unsigned int | GetLabel (void) const |
| const std::string & | GetName (void) const |
Public Member Functions inherited from SimulationEntity | |
| SimulationEntity (void) | |
| virtual | ~SimulationEntity (void) |
| virtual bool | bIsValidIndex (unsigned int i) const |
| virtual void | BeforePredict (VectorHandler &, VectorHandler &, VectorHandler &, VectorHandler &) const |
| virtual void | AfterPredict (VectorHandler &X, VectorHandler &XP) |
| virtual void | Update (const VectorHandler &XCurr, const VectorHandler &XPrimeCurr) |
| virtual void | DerivativesUpdate (const VectorHandler &XCurr, const VectorHandler &XPrimeCurr) |
| virtual void | AfterConvergence (const VectorHandler &X, const VectorHandler &XP, const VectorHandler &XPP) |
| virtual std::ostream & | OutputAppend (std::ostream &out) const |
| virtual void | ReadInitialState (MBDynParser &HP) |
Public Member Functions inherited from ToBeOutput | |
| ToBeOutput (flag fOut=fDefaultOut) | |
| virtual | ~ToBeOutput (void) |
| virtual void | Output (OutputHandler &OH, const VectorHandler &X, const VectorHandler &XP) const |
| virtual flag | fToBeOutput (void) const |
| virtual bool | bToBeOutput (void) const |
| virtual void | SetOutputFlag (flag f=flag(1)) |
Public Member Functions inherited from Joint | |
| Joint (unsigned int uL, const DofOwner *pD, flag fOut) | |
| virtual | ~Joint (void) |
| virtual Elem::Type | GetElemType (void) const |
| std::ostream & | Output (std::ostream &out, const char *sJointName, unsigned int uLabel, const Vec3 &FLocal, const Vec3 &MLocal, const Vec3 &FGlobal, const Vec3 &MGlobal) const |
| virtual void | SetInitialValue (VectorHandler &) |
| virtual void | Update (const VectorHandler &XCurr, InverseDynamics::Order iOrder=InverseDynamics::INVERSE_DYNAMICS) |
| bool | bIsPrescribedMotion (void) const |
| bool | bIsTorque (void) const |
Public Member Functions inherited from ElemGravityOwner | |
| ElemGravityOwner (unsigned int uL, flag fOut) | |
| virtual | ~ElemGravityOwner (void) |
| virtual doublereal | dGetM (void) const |
| Vec3 | GetS (void) const |
| Mat3x3 | GetJ (void) const |
| Vec3 | GetB (void) const |
| Vec3 | GetG (void) const |
Public Member Functions inherited from GravityOwner | |
| GravityOwner (void) | |
| virtual | ~GravityOwner (void) |
| void | PutGravity (const Gravity *pG) |
| virtual bool | bGetGravity (const Vec3 &X, Vec3 &Acc) const |
Public Member Functions inherited from ElemWithDofs | |
| ElemWithDofs (unsigned int uL, const DofOwner *pDO, flag fOut) | |
| virtual | ~ElemWithDofs (void) |
Public Member Functions inherited from DofOwnerOwner | |
| DofOwnerOwner (const DofOwner *pDO) | |
| virtual | ~DofOwnerOwner () |
| virtual const DofOwner * | pGetDofOwner (void) const |
| virtual integer | iGetFirstIndex (void) const |
Public Member Functions inherited from InitialAssemblyElem | |
| InitialAssemblyElem (unsigned int uL, flag fOut) | |
| virtual | ~InitialAssemblyElem (void) |
Public Member Functions inherited from SubjectToInitialAssembly | |
| SubjectToInitialAssembly (void) | |
| virtual | ~SubjectToInitialAssembly (void) |
Public Member Functions inherited from DriveOwner | |
| DriveOwner (const DriveCaller *pDC=0) | |
| DriveOwner (const DriveOwner &drive) | |
| virtual | ~DriveOwner (void) |
| void | Set (const DriveCaller *pDC) |
| DriveCaller * | pGetDriveCaller (void) const |
| doublereal | dGet (const doublereal &dVar) const |
| doublereal | dGet (void) const |
| bool | bIsDifferentiable (void) const |
| doublereal | dGetP (const doublereal &dVar) const |
| doublereal | dGetP (void) const |
Protected Attributes | |
| OrientationDescription | od |
Protected Attributes inherited from WithLabel | |
| unsigned int | uLabel |
| std::string | sName |
Protected Attributes inherited from ToBeOutput | |
| flag | fOutput |
Protected Attributes inherited from GravityOwner | |
| Gravity * | pGravity |
Protected Attributes inherited from DriveOwner | |
| DriveCaller * | pDriveCaller |
Private Attributes | |
| const StructNode * | pNode1 |
| const StructNode * | pNode2 |
| Vec3 | d1 |
| Mat3x3 | R1h |
| Vec3 | d2 |
| Mat3x3 | R2h |
| Vec3 | F |
| Vec3 | M |
| int | NTheta |
| doublereal | dTheta |
| doublereal | dThetaWrapped |
| BasicShapeCoefficient *const | Sh_c |
| BasicFriction *const | fc |
| const doublereal | preF |
| const doublereal | r |
| doublereal | M3 |
Static Private Attributes | |
| static const unsigned int | NumSelfDof |
| static const unsigned int | NumDof |
| AxialRotationJoint::AxialRotationJoint | ( | unsigned int | uL, |
| const DofOwner * | pDO, | ||
| const StructNode * | pN1, | ||
| const StructNode * | pN2, | ||
| const Vec3 & | dTmp1, | ||
| const Vec3 & | dTmp2, | ||
| const Mat3x3 & | R1hTmp, | ||
| const Mat3x3 & | R2hTmp, | ||
| const DriveCaller * | pDC, | ||
| const OrientationDescription & | od, | ||
| flag | fOut, | ||
| const doublereal | rr = 0., |
||
| const doublereal | pref = 0., |
||
| BasicShapeCoefficient *const | sh = 0, |
||
| BasicFriction *const | f = 0 |
||
| ) |
|
virtual |
Reimplemented from SimulationEntity.
Definition at line 2952 of file planej.cc.
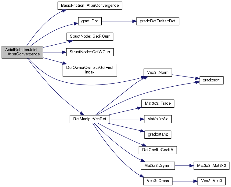
References BasicFriction::AfterConvergence(), grad::Dot(), dTheta, dThetaWrapped, F, fc, StructNode::GetRCurr(), StructNode::GetWCurr(), DofOwnerOwner::iGetFirstIndex(), M_PI, Vec3::Norm(), NTheta, NumSelfDof, pNode1, pNode2, preF, r, R1h, R2h, and RotManip::VecRot().

|
virtual |
Implements Elem.
Definition at line 3007 of file planej.cc.
References ExpandableRowVector::Add(), FullSubMatrixHandler::Add(), BasicFriction::AssJac(), Vec3::Cross(), d1, d2, DEBUGCOUT, Vec3::dGet(), grad::Dot(), BasicShapeCoefficient::dSh_c(), F, BasicFriction::fc(), fc, StructNode::GetRRef(), Mat3x3::GetVec(), StructNode::GetWCurr(), StructNode::GetWRef(), DofOwnerOwner::iGetFirstIndex(), StructDispNode::iGetFirstMomentumIndex(), StructDispNode::iGetFirstPositionIndex(), iGetNumDof(), ExpandableRowVector::Link(), M, MatCross, MatCrossCross, Vec3::Norm(), NumSelfDof, pNode1, pNode2, preF, FullSubMatrixHandler::PutCoef(), FullSubMatrixHandler::PutColIndex(), FullSubMatrixHandler::PutRowIndex(), r, R1h, R2h, ExpandableRowVector::ReDim(), FullSubMatrixHandler::ResizeReset(), ExpandableRowVector::Set(), VariableSubMatrixHandler::SetFull(), BasicShapeCoefficient::Sh_c(), Sh_c, ExpandableRowVector::Sub(), FullSubMatrixHandler::Sub(), and WorkSpaceDim().

|
virtual |
!!!!!!!!!!!!!
Implements Elem.
Definition at line 3248 of file planej.cc.
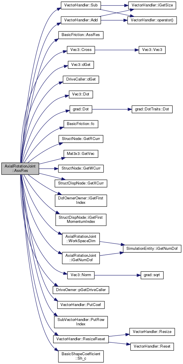
References VectorHandler::Add(), ASSERT, BasicFriction::AssRes(), Vec3::Cross(), d1, d2, DEBUGCOUT, Vec3::dGet(), DriveCaller::dGet(), Vec3::Dot(), grad::Dot(), F, BasicFriction::fc(), fc, StructNode::GetRCurr(), Mat3x3::GetVec(), StructNode::GetWCurr(), StructDispNode::GetXCurr(), DofOwnerOwner::iGetFirstIndex(), StructDispNode::iGetFirstMomentumIndex(), iGetNumDof(), M, M3, MBDYN_EXCEPT_ARGS, Vec3::Norm(), NumSelfDof, DriveOwner::pGetDriveCaller(), pNode1, pNode2, preF, VectorHandler::PutCoef(), SubVectorHandler::PutRowIndex(), r, R1h, R2h, VectorHandler::ResizeReset(), BasicShapeCoefficient::Sh_c(), Sh_c, VectorHandler::Sub(), and WorkSpaceDim().

|
virtual |
Reimplemented from Elem.
Definition at line 2567 of file planej.cc.
References SimulationEntity::DescribeDof(), fc, DofOwnerOwner::iGetFirstIndex(), SimulationEntity::iGetNumDof(), and NumSelfDof.

|
virtual |
Reimplemented from Elem.
Definition at line 2603 of file planej.cc.
References SimulationEntity::DescribeDof(), fc, WithLabel::GetLabel(), MBDYN_EXCEPT_ARGS, NumSelfDof, and xyz.

|
virtual |
Reimplemented from Elem.
Definition at line 2705 of file planej.cc.
References SimulationEntity::DescribeEq(), fc, DofOwnerOwner::iGetFirstIndex(), SimulationEntity::iGetNumDof(), and NumSelfDof.

|
virtual |
Reimplemented from Elem.
Definition at line 2743 of file planej.cc.
References SimulationEntity::DescribeEq(), fc, WithLabel::GetLabel(), MBDYN_EXCEPT_ARGS, NumSelfDof, and xyz.

|
virtual |
Reimplemented from SimulationEntity.
Definition at line 3930 of file planej.cc.
References ASSERT, DriveOwner::dGet(), dThetaWrapped, F, WithLabel::GetLabel(), StructNode::GetRCurr(), iGetNumPrivData(), M, M_PI, MBDYN_EXCEPT_ARGS, NTheta, pNode1, pNode2, R1h, R2h, and RotManip::VecRot().

|
inlinevirtual |
|
inlinevirtual |
Reimplemented from Elem.
Definition at line 435 of file planej.h.
References DofOrder::ALGEBRAIC, ASSERT, fc, SimulationEntity::GetDofType(), iGetNumDof(), and NumSelfDof.

|
virtual |
Reimplemented from SimulationEntity.
Definition at line 3351 of file planej.cc.
References DofOrder::ALGEBRAIC, ASSERTMSGBREAK, DofOrder::DIFFERENTIAL, fc, SimulationEntity::GetEqType(), iGetNumDof(), and NumSelfDof.

|
inlinevirtual |
|
inlinevirtual |
Implements SubjectToInitialAssembly.
|
inlinevirtual |
Reimplemented from Elem.
Definition at line 413 of file planej.h.
References fc, SimulationEntity::iGetNumDof(), and NumSelfDof.
Referenced by AssJac(), AssRes(), GetDofType(), and GetEqType().

|
virtual |
Reimplemented from SimulationEntity.
Definition at line 3887 of file planej.cc.
Referenced by dGetPrivData().
|
virtual |
|
virtual |
Implements SubjectToInitialAssembly.
Definition at line 3494 of file planej.cc.
References FullSubMatrixHandler::Add(), Vec3::Cross(), d1, d2, Vec3::dGet(), F, WithLabel::GetLabel(), StructNode::GetRRef(), Mat3x3::GetVec(), StructNode::GetWRef(), DofOwnerOwner::iGetFirstIndex(), StructDispNode::iGetFirstPositionIndex(), InitialWorkSpaceDim(), M, MatCross, MatCrossCross, MBDYN_EXCEPT_ARGS, pNode1, pNode2, FullSubMatrixHandler::PutCoef(), FullSubMatrixHandler::PutColIndex(), FullSubMatrixHandler::PutRowIndex(), R1h, R2h, FullSubMatrixHandler::ResizeReset(), VariableSubMatrixHandler::SetFull(), and FullSubMatrixHandler::Sub().

|
virtual |
Implements SubjectToInitialAssembly.
Definition at line 3773 of file planej.cc.
References VectorHandler::Add(), Vec3::Cross(), grad::Cross(), d1, d2, DEBUGCOUT, Vec3::dGet(), DriveCaller::dGet(), F, StructNode::GetRCurr(), StructDispNode::GetVCurr(), Mat3x3::GetVec(), StructNode::GetWCurr(), StructDispNode::GetXCurr(), DofOwnerOwner::iGetFirstIndex(), StructDispNode::iGetFirstPositionIndex(), InitialWorkSpaceDim(), M, DriveOwner::pGetDriveCaller(), pNode1, pNode2, VectorHandler::PutCoef(), SubVectorHandler::PutRowIndex(), R1h, R2h, VectorHandler::ResizeReset(), and VectorHandler::Sub().

|
inlinevirtual |
Implements SubjectToInitialAssembly.
Definition at line 484 of file planej.h.
Referenced by InitialAssJac(), and InitialAssRes().
|
virtual |
Reimplemented from ToBeOutput.
Definition at line 3391 of file planej.cc.
References ToBeOutput::bToBeOutput(), DriveOwner::dGet(), dRaDegr, EULER_123, EULER_313, EULER_321, F, BasicFriction::fc(), fc, OutputHandler::GetCurrentStep(), WithLabel::GetLabel(), StructNode::GetRCurr(), StructNode::GetWCurr(), OutputHandler::JOINTS, OutputHandler::Joints(), M, M3, MatR2EulerAngles123(), MatR2EulerAngles313(), MatR2EulerAngles321(), od, ORIENTATION_MATRIX, ORIENTATION_VECTOR, Joint::Output(), Vec3::pGetVec(), pNode1, pNode2, R1h, R2h, OutputHandler::UseNetCDF(), OutputHandler::UseText(), and RotManip::VecRot().

|
virtual |
Reimplemented from ToBeOutput.
Definition at line 3365 of file planej.cc.
References ToBeOutput::bToBeOutput(), OutputHandler::JOINTS, od, Joint::OutputPrepare_int(), and OutputHandler::UseNetCDF().

|
virtual |
Reimplemented from SimulationEntity.
Definition at line 2912 of file planej.cc.
References fc, SimulationEntity::ParseHint(), and STRLENOF.

|
virtual |
Implements Elem.
Definition at line 2989 of file planej.cc.
References d1, d2, WithLabel::GetLabel(), Mat3x3::GetVec(), DriveOwner::pGetDriveCaller(), pNode1, pNode2, R1h, R2h, Joint::Restart(), DriveCaller::Restart(), Write(), and Vec3::Write().

|
virtual |
Reimplemented from Joint.
Definition at line 2853 of file planej.cc.
References d1, d2, Vec3::dGet(), dTheta, dThetaWrapped, fc, StructNode::GetRCurr(), StructDispNode::GetXCurr(), DofOwnerOwner::iGetFirstIndex(), MatR2EulerAngles(), MBDYN_EXCEPT_ARGS, Mat3x3::MulTM(), NumSelfDof, DriveHint::pCreateDrive(), pNode1, pNode2, R1h, R2h, DriveOwner::Set(), and BasicFriction::SetValue().

|
inlinevirtual |
|
private |
Definition at line 359 of file planej.h.
Referenced by AssJac(), AssRes(), InitialAssJac(), InitialAssRes(), Restart(), and SetValue().
|
private |
Definition at line 361 of file planej.h.
Referenced by AssJac(), AssRes(), InitialAssJac(), InitialAssRes(), Restart(), and SetValue().
|
mutableprivate |
Definition at line 366 of file planej.h.
Referenced by AfterConvergence(), and SetValue().
|
mutableprivate |
Definition at line 366 of file planej.h.
Referenced by AfterConvergence(), dGetPrivData(), and SetValue().
|
private |
Definition at line 363 of file planej.h.
Referenced by AfterConvergence(), AssJac(), AssRes(), dGetPrivData(), InitialAssJac(), InitialAssRes(), and Output().
|
private |
Definition at line 377 of file planej.h.
Referenced by AfterConvergence(), AssJac(), AssRes(), DescribeDof(), DescribeEq(), GetDofType(), GetEqType(), iGetNumDof(), Output(), ParseHint(), SetValue(), WorkSpaceDim(), and ~AxialRotationJoint().
|
private |
Definition at line 364 of file planej.h.
Referenced by AssJac(), AssRes(), dGetPrivData(), InitialAssJac(), InitialAssRes(), and Output().
|
private |
|
mutableprivate |
Definition at line 365 of file planej.h.
Referenced by AfterConvergence(), and dGetPrivData().
|
staticprivate |
Definition at line 382 of file planej.h.
Referenced by WorkSpaceDim().
|
staticprivate |
Definition at line 381 of file planej.h.
Referenced by AfterConvergence(), AssJac(), AssRes(), DescribeDof(), DescribeEq(), GetDofType(), GetEqType(), iGetNumDof(), and SetValue().
|
protected |
Definition at line 386 of file planej.h.
Referenced by Output(), and OutputPrepare().
|
private |
Definition at line 357 of file planej.h.
Referenced by AfterConvergence(), AssJac(), AssRes(), dGetPrivData(), GetConnectedNodes(), InitialAssJac(), InitialAssRes(), Output(), Restart(), and SetValue().
|
private |
Definition at line 358 of file planej.h.
Referenced by AfterConvergence(), AssJac(), AssRes(), dGetPrivData(), GetConnectedNodes(), InitialAssJac(), InitialAssRes(), Output(), Restart(), and SetValue().
|
private |
Definition at line 378 of file planej.h.
Referenced by AfterConvergence(), AssJac(), and AssRes().
|
private |
Definition at line 379 of file planej.h.
Referenced by AfterConvergence(), AssJac(), and AssRes().
|
private |
Definition at line 360 of file planej.h.
Referenced by AfterConvergence(), AssJac(), AssRes(), dGetPrivData(), InitialAssJac(), InitialAssRes(), Output(), Restart(), and SetValue().
|
private |
Definition at line 362 of file planej.h.
Referenced by AfterConvergence(), AssJac(), AssRes(), dGetPrivData(), InitialAssJac(), InitialAssRes(), Output(), Restart(), and SetValue().
|
private |
Definition at line 376 of file planej.h.
Referenced by AssJac(), AssRes(), and ~AxialRotationJoint().