|
MBDyn-1.7.3
|
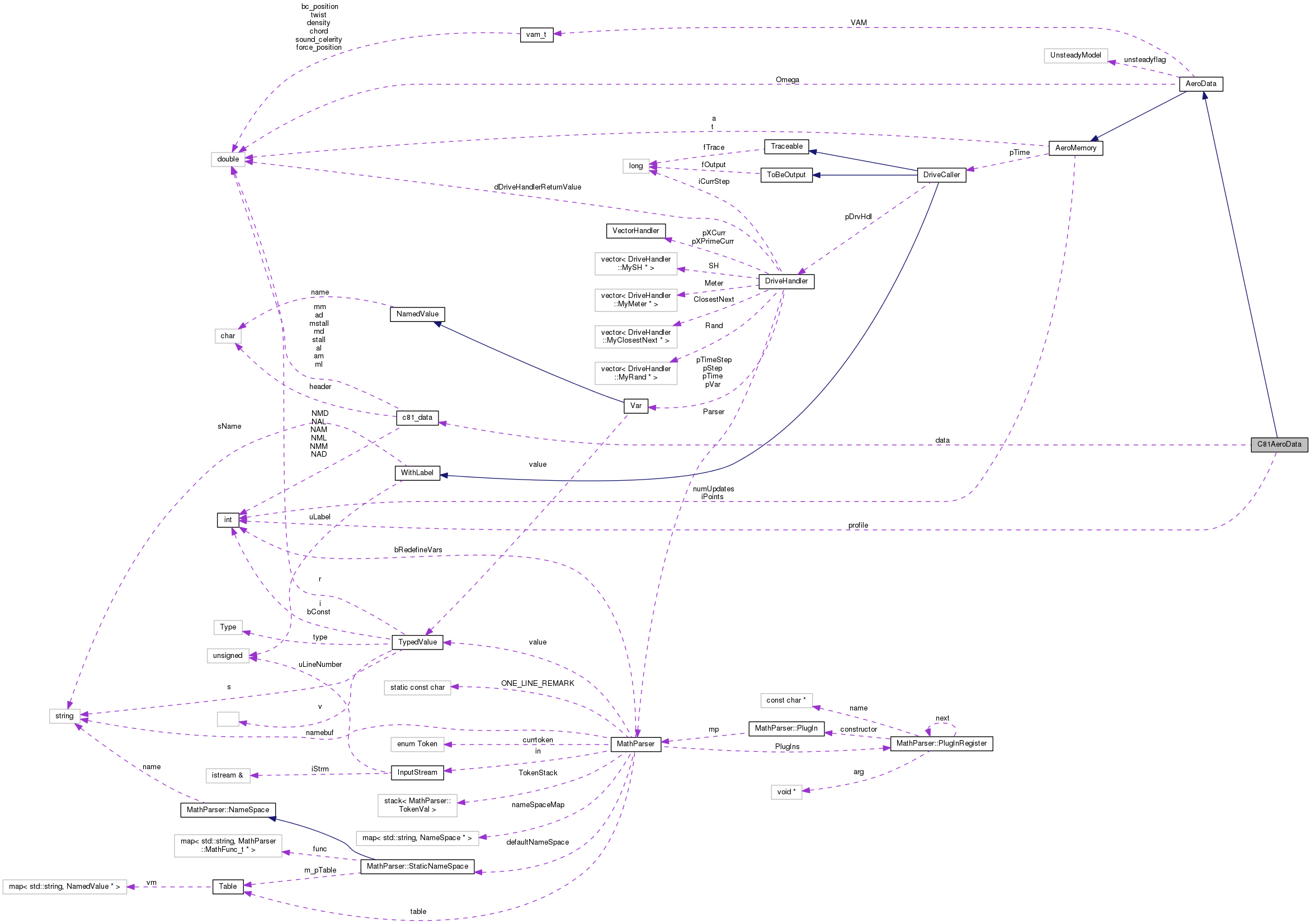
#include <aerodata_impl.h>


Public Member Functions | |
| C81AeroData (int i_p, int i_dim, AeroData::UnsteadyModel u, integer p, const c81_data *d, DriveCaller *ptime=0) | |
| virtual | ~C81AeroData (void) |
| virtual std::ostream & | Restart (std::ostream &out) const |
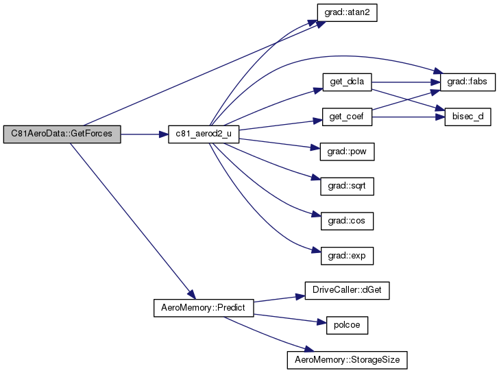
| virtual int | GetForces (int i, const doublereal *W, doublereal *TNG, outa_t &OUTA) |
| virtual int | GetForcesJac (int i, const doublereal *W, doublereal *TNG, Mat6x6 &J, outa_t &OUTA) |
Public Member Functions inherited from AeroData | |
| AeroData (int i_p, int i_dim, UnsteadyModel u=STEADY, DriveCaller *pt=0) | |
| virtual | ~AeroData (void) |
| std::ostream & | RestartUnsteady (std::ostream &out) const |
| virtual void | SetAirData (const doublereal &rho, const doublereal &c) |
| virtual void | SetSectionData (const doublereal &abscissa, const doublereal &chord, const doublereal &forcepoint, const doublereal &velocitypoint, const doublereal &twist, const doublereal &omega=0.) |
| virtual unsigned int | iGetNumDof (void) const |
| virtual DofOrder::Order | GetDofType (unsigned int i) const |
| virtual void | AssRes (SubVectorHandler &WorkVec, doublereal dCoef, const VectorHandler &XCurr, const VectorHandler &XPrimeCurr, integer iFirstIndex, integer iFirstSubIndex, int i, const doublereal *W, doublereal *TNG, outa_t &OUTA) |
| virtual void | AssJac (FullSubMatrixHandler &WorkMat, doublereal dCoef, const VectorHandler &XCurr, const VectorHandler &XPrimeCurr, integer iFirstIndex, integer iFirstSubIndex, const Mat3xN &vx, const Mat3xN &wx, Mat3xN &fq, Mat3xN &cq, int i, const doublereal *W, doublereal *TNG, Mat6x6 &J, outa_t &OUTA) |
| virtual void | AfterConvergence (int i, const VectorHandler &X, const VectorHandler &XP) |
| AeroData::UnsteadyModel | Unsteady (void) const |
Public Member Functions inherited from AeroMemory | |
| AeroMemory (DriveCaller *pt) | |
| virtual | ~AeroMemory (void) |
| void | Predict (int i, doublereal alpha, doublereal &alf1, doublereal &alf2) |
| void | Update (int i) |
| void | SetNumPoints (int i) |
| int | GetNumPoints (void) const |
Protected Attributes | |
| integer | profile |
| const c81_data * | data |
Protected Attributes inherited from AeroData | |
| UnsteadyModel | unsteadyflag |
| vam_t | VAM |
| doublereal | Omega |
Protected Attributes inherited from AeroMemory | |
| DriveCaller * | pTime |
Additional Inherited Members | |
Public Types inherited from AeroData | |
| enum | UnsteadyModel { STEADY = 0, HARRIS = 1, BIELAWA = 2, LAST } |
| enum | { VX = 0, VY = 1, VZ = 2, WX = 3, WY = 4, WZ = 5, FX = 0, FY = 1, FZ = 2, MX = 3, MY = 4, MZ = 5 } |
Protected Member Functions inherited from AeroData | |
| int | StorageSize (void) const |
| int | GetForcesJacForwardDiff_int (int i, const doublereal *W, doublereal *TNG, Mat6x6 &J, outa_t &OUTA) |
| int | GetForcesJacCenteredDiff_int (int i, const doublereal *W, doublereal *TNG, Mat6x6 &J, outa_t &OUTA) |
Definition at line 60 of file aerodata_impl.h.
| C81AeroData::C81AeroData | ( | int | i_p, |
| int | i_dim, | ||
| AeroData::UnsteadyModel | u, | ||
| integer | p, | ||
| const c81_data * | d, | ||
| DriveCaller * | ptime = 0 |
||
| ) |
Definition at line 108 of file aerodata_impl.cc.
|
virtual |
Definition at line 117 of file aerodata_impl.cc.
References NO_OP.
|
virtual |
Reimplemented from AeroData.
Definition at line 131 of file aerodata_impl.cc.
References outa_t::alf1, outa_t::alf2, grad::atan2(), AeroData::BIELAWA, c81_aerod2_u(), data, AeroData::HARRIS, AeroMemory::Predict(), AeroData::unsteadyflag, AeroData::VAM, AeroData::VX, and AeroData::VY.

|
virtual |
Reimplemented from AeroData.
Definition at line 148 of file aerodata_impl.cc.
References AeroData::GetForcesJacForwardDiff_int().

|
virtual |
Implements AeroData.
Definition at line 123 of file aerodata_impl.cc.
References profile, and AeroData::RestartUnsteady().

|
protected |
Definition at line 63 of file aerodata_impl.h.
Referenced by C81AeroData(), and GetForces().
|
protected |
Definition at line 62 of file aerodata_impl.h.
Referenced by Restart().