|
MBDyn-1.7.3
|
#include <vehj4.h>


Public Member Functions | |
| ElasticAxialJoint (unsigned int uL, const DofOwner *pDO, const ConstitutiveLaw1D *pCL, const StructNode *pN1, const StructNode *pN2, const Mat3x3 &tilde_R1h, const Mat3x3 &tilde_R2h, flag fOut) | |
| virtual | ~ElasticAxialJoint (void) |
| virtual void | AfterConvergence (const VectorHandler &X, const VectorHandler &XP) |
| virtual ConstLawType::Type | GetConstLawType (void) const |
| virtual VariableSubMatrixHandler & | AssJac (VariableSubMatrixHandler &WorkMat, doublereal dCoef, const VectorHandler &XCurr, const VectorHandler &XPrimeCurr) |
| virtual void | AssMats (VariableSubMatrixHandler &WorkMatA, VariableSubMatrixHandler &WorkMatB, const VectorHandler &XCurr, const VectorHandler &XPrimeCurr) |
| virtual SubVectorHandler & | AssRes (SubVectorHandler &WorkVec, doublereal dCoef, const VectorHandler &XCurr, const VectorHandler &XPrimeCurr) |
| VariableSubMatrixHandler & | AssJac (VariableSubMatrixHandler &WorkMat, const VectorHandler &XCurr) |
| SubVectorHandler & | AssRes (SubVectorHandler &WorkVec, const VectorHandler &XCurr, const VectorHandler &XPrimeCurr, const VectorHandler &XPrimePrimeCurr, InverseDynamics::Order iOrder=InverseDynamics::INVERSE_DYNAMICS) |
| void | Update (const VectorHandler &XCurr, InverseDynamics::Order iOrder=InverseDynamics::INVERSE_DYNAMICS) |
| virtual void | AfterConvergence (const VectorHandler &X, const VectorHandler &XP, const VectorHandler &XPP) |
| virtual void | InitialWorkSpaceDim (integer *piNumRows, integer *piNumCols) const |
| virtual VariableSubMatrixHandler & | InitialAssJac (VariableSubMatrixHandler &WorkMat, const VectorHandler &XCurr) |
| virtual SubVectorHandler & | InitialAssRes (SubVectorHandler &WorkVec, const VectorHandler &XCurr) |
Public Member Functions inherited from Elem | |
| Elem (unsigned int uL, flag fOut) | |
| virtual | ~Elem (void) |
| virtual std::ostream & | DescribeDof (std::ostream &out, const char *prefix="", bool bInitial=false) const |
| virtual void | DescribeDof (std::vector< std::string > &desc, bool bInitial=false, int i=-1) const |
| virtual std::ostream & | DescribeEq (std::ostream &out, const char *prefix="", bool bInitial=false) const |
| virtual void | DescribeEq (std::vector< std::string > &desc, bool bInitial=false, int i=-1) const |
| virtual DofOrder::Order | GetDofType (unsigned int) const |
| void | SetInverseDynamicsFlags (unsigned uIDF) |
| unsigned | GetInverseDynamicsFlags (void) const |
| bool | bIsErgonomy (void) const |
| bool | bIsRightHandSide (void) const |
| virtual int | GetNumConnectedNodes (void) const |
Public Member Functions inherited from WithLabel | |
| WithLabel (unsigned int uL=0, const std::string &sN="") | |
| virtual | ~WithLabel (void) |
| void | PutLabel (unsigned int uL) |
| void | PutName (const std::string &sN) |
| unsigned int | GetLabel (void) const |
| const std::string & | GetName (void) const |
Public Member Functions inherited from SimulationEntity | |
| SimulationEntity (void) | |
| virtual | ~SimulationEntity (void) |
| virtual bool | bIsValidIndex (unsigned int i) const |
| virtual DofOrder::Order | GetEqType (unsigned int i) const |
| virtual void | BeforePredict (VectorHandler &, VectorHandler &, VectorHandler &, VectorHandler &) const |
| virtual void | Update (const VectorHandler &XCurr, const VectorHandler &XPrimeCurr) |
| virtual void | DerivativesUpdate (const VectorHandler &XCurr, const VectorHandler &XPrimeCurr) |
| virtual void | ReadInitialState (MBDynParser &HP) |
Public Member Functions inherited from ToBeOutput | |
| ToBeOutput (flag fOut=fDefaultOut) | |
| virtual | ~ToBeOutput (void) |
| virtual void | OutputPrepare (OutputHandler &OH) |
| virtual void | Output (OutputHandler &OH, const VectorHandler &X, const VectorHandler &XP) const |
| virtual flag | fToBeOutput (void) const |
| virtual bool | bToBeOutput (void) const |
| virtual void | SetOutputFlag (flag f=flag(1)) |
Public Member Functions inherited from DeformableAxialJoint | |
| DeformableAxialJoint (unsigned int uL, const DofOwner *pDO, const ConstitutiveLaw1D *pCL, const StructNode *pN1, const StructNode *pN2, const Mat3x3 &tilde_R1h, const Mat3x3 &tilde_R2h, flag fOut) | |
| virtual | ~DeformableAxialJoint (void) |
| virtual Joint::Type | GetJointType (void) const |
| virtual std::ostream & | Restart (std::ostream &out) const |
| virtual void | Output (OutputHandler &OH) const |
| virtual void | AfterPredict (VectorHandler &X, VectorHandler &XP) |
| void | SetValue (DataManager *pDM, VectorHandler &X, VectorHandler &XP, SimulationEntity::Hints *ph=0) |
| virtual void | SetInitialValue (VectorHandler &) |
| virtual bool | bInverseDynamics (void) const |
| virtual Hint * | ParseHint (DataManager *pDM, const char *s) const |
| virtual unsigned int | iGetNumDof (void) const |
| virtual void | WorkSpaceDim (integer *piNumRows, integer *piNumCols) const |
| virtual unsigned int | iGetInitialNumDof (void) const |
| virtual void | GetConnectedNodes (std::vector< const Node * > &connectedNodes) const |
| virtual unsigned int | iGetNumPrivData (void) const |
| virtual unsigned int | iGetPrivDataIdx (const char *s) const |
| virtual doublereal | dGetPrivData (unsigned int i) const |
Public Member Functions inherited from Joint | |
| Joint (unsigned int uL, const DofOwner *pD, flag fOut) | |
| virtual | ~Joint (void) |
| virtual Elem::Type | GetElemType (void) const |
| std::ostream & | Output (std::ostream &out, const char *sJointName, unsigned int uLabel, const Vec3 &FLocal, const Vec3 &MLocal, const Vec3 &FGlobal, const Vec3 &MGlobal) const |
| bool | bIsPrescribedMotion (void) const |
| bool | bIsTorque (void) const |
Public Member Functions inherited from ElemGravityOwner | |
| ElemGravityOwner (unsigned int uL, flag fOut) | |
| virtual | ~ElemGravityOwner (void) |
| virtual doublereal | dGetM (void) const |
| Vec3 | GetS (void) const |
| Mat3x3 | GetJ (void) const |
| Vec3 | GetB (void) const |
| Vec3 | GetG (void) const |
Public Member Functions inherited from GravityOwner | |
| GravityOwner (void) | |
| virtual | ~GravityOwner (void) |
| void | PutGravity (const Gravity *pG) |
| virtual bool | bGetGravity (const Vec3 &X, Vec3 &Acc) const |
Public Member Functions inherited from ElemWithDofs | |
| ElemWithDofs (unsigned int uL, const DofOwner *pDO, flag fOut) | |
| virtual | ~ElemWithDofs (void) |
Public Member Functions inherited from DofOwnerOwner | |
| DofOwnerOwner (const DofOwner *pDO) | |
| virtual | ~DofOwnerOwner () |
| virtual const DofOwner * | pGetDofOwner (void) const |
| virtual integer | iGetFirstIndex (void) const |
Public Member Functions inherited from InitialAssemblyElem | |
| InitialAssemblyElem (unsigned int uL, flag fOut) | |
| virtual | ~InitialAssemblyElem (void) |
Public Member Functions inherited from SubjectToInitialAssembly | |
| SubjectToInitialAssembly (void) | |
| virtual | ~SubjectToInitialAssembly (void) |
Public Member Functions inherited from ConstitutiveLawOwner< T, Tder > | |
| ConstitutiveLawOwner (const ConstitutiveLaw< T, Tder > *pCL) | |
| virtual | ~ConstitutiveLawOwner (void) |
| ConstitutiveLaw< T, Tder > * | pGetConstLaw (void) const |
| void | Update (const T &Eps, const T &EpsPrime=mb_zero< T >()) |
| void | AfterConvergence (const T &Eps, const T &EpsPrime=mb_zero< T >()) |
| const T & | GetF (void) const |
| const Tder & | GetFDE (void) const |
| const Tder & | GetFDEPrime (void) const |
| virtual std::ostream & | DescribeDof (std::ostream &out, const char *prefix="", bool bInitial=false) const |
| virtual void | DescribeDof (std::vector< std::string > &desc, bool bInitial=false, int i=-1) const |
| virtual std::ostream & | DescribeEq (std::ostream &out, const char *prefix="", bool bInitial=false) const |
| virtual void | DescribeEq (std::vector< std::string > &desc, bool bInitial=false, int i=-1) const |
| virtual DofOrder::Order | GetDofType (unsigned int i) const |
| virtual std::ostream & | OutputAppend (std::ostream &out) const |
Protected Member Functions | |
| virtual void | AfterPredict (void) |
| virtual void | AssMat (FullSubMatrixHandler &WM, doublereal dCoef) |
| virtual void | AssVec (SubVectorHandler &WorkVec) |
Protected Member Functions inherited from DeformableAxialJoint | |
| virtual void | AssMatM (FullSubMatrixHandler &WMA, doublereal dCoef) |
| void | AssMatMDE (FullSubMatrixHandler &WMA, doublereal dCoef) |
| virtual void | AssMatMDEPrime (FullSubMatrixHandler &WMA, FullSubMatrixHandler &WMB, doublereal dCoef) |
Protected Member Functions inherited from Joint | |
| virtual void | OutputPrepare_int (const std::string &type, OutputHandler &OH, std::string &name) |
Protected Member Functions inherited from ElemGravityOwner | |
| virtual Vec3 | GetS_int (void) const |
| virtual Mat3x3 | GetJ_int (void) const |
| virtual Vec3 | GetB_int (void) const |
| virtual Vec3 | GetG_int (void) const |
Protected Attributes | |
| doublereal | dThetaRef |
| doublereal | dThetaCurr |
Protected Attributes inherited from WithLabel | |
| unsigned int | uLabel |
| std::string | sName |
Protected Attributes inherited from ToBeOutput | |
| flag | fOutput |
Protected Attributes inherited from DeformableAxialJoint | |
| const StructNode * | pNode1 |
| const StructNode * | pNode2 |
| Mat3x3 | tilde_R1h |
| Mat3x3 | tilde_R2h |
| bool | bFirstRes |
| doublereal | dTol |
| doublereal | dM |
| doublereal | dMDE |
| doublereal | dMDEPrime |
| Vec3 | M |
| Mat3x3 | MDE |
| Mat3x3 | MDEPrime |
Protected Attributes inherited from GravityOwner | |
| Gravity * | pGravity |
Protected Attributes inherited from ConstitutiveLawOwner< T, Tder > | |
| ConstitutiveLaw< T, Tder > * | pConstLaw |
| ElasticAxialJoint::ElasticAxialJoint | ( | unsigned int | uL, |
| const DofOwner * | pDO, | ||
| const ConstitutiveLaw1D * | pCL, | ||
| const StructNode * | pN1, | ||
| const StructNode * | pN2, | ||
| const Mat3x3 & | tilde_R1h, | ||
| const Mat3x3 & | tilde_R2h, | ||
| flag | fOut | ||
| ) |
Definition at line 301 of file vehj4.cc.
References AfterPredict().

|
virtual |
|
virtual |
Reimplemented from SimulationEntity.
Definition at line 323 of file vehj4.cc.
References ConstitutiveLawOwner< T, Tder >::AfterConvergence(), and dThetaCurr.

|
virtual |
Reimplemented from SimulationEntity.
Definition at line 527 of file vehj4.cc.
References ConstitutiveLawOwner< T, Tder >::AfterConvergence(), and dThetaCurr.

|
protectedvirtual |
Implements DeformableAxialJoint.
Definition at line 401 of file vehj4.cc.
References dThetaCurr, dThetaRef, ConstitutiveLawOwner< T, Tder >::GetFDE(), StructNode::GetRRef(), DeformableAxialJoint::MDE, DeformableAxialJoint::pNode1, DeformableAxialJoint::pNode2, Mat3x3::Tens(), DeformableAxialJoint::tilde_R1h, DeformableAxialJoint::tilde_R2h, ConstitutiveLawOwner< T, Tder >::Update(), and RotManip::VecRot().
Referenced by AssJac(), and ElasticAxialJoint().

|
virtual |
Implements Elem.
Definition at line 331 of file vehj4.cc.
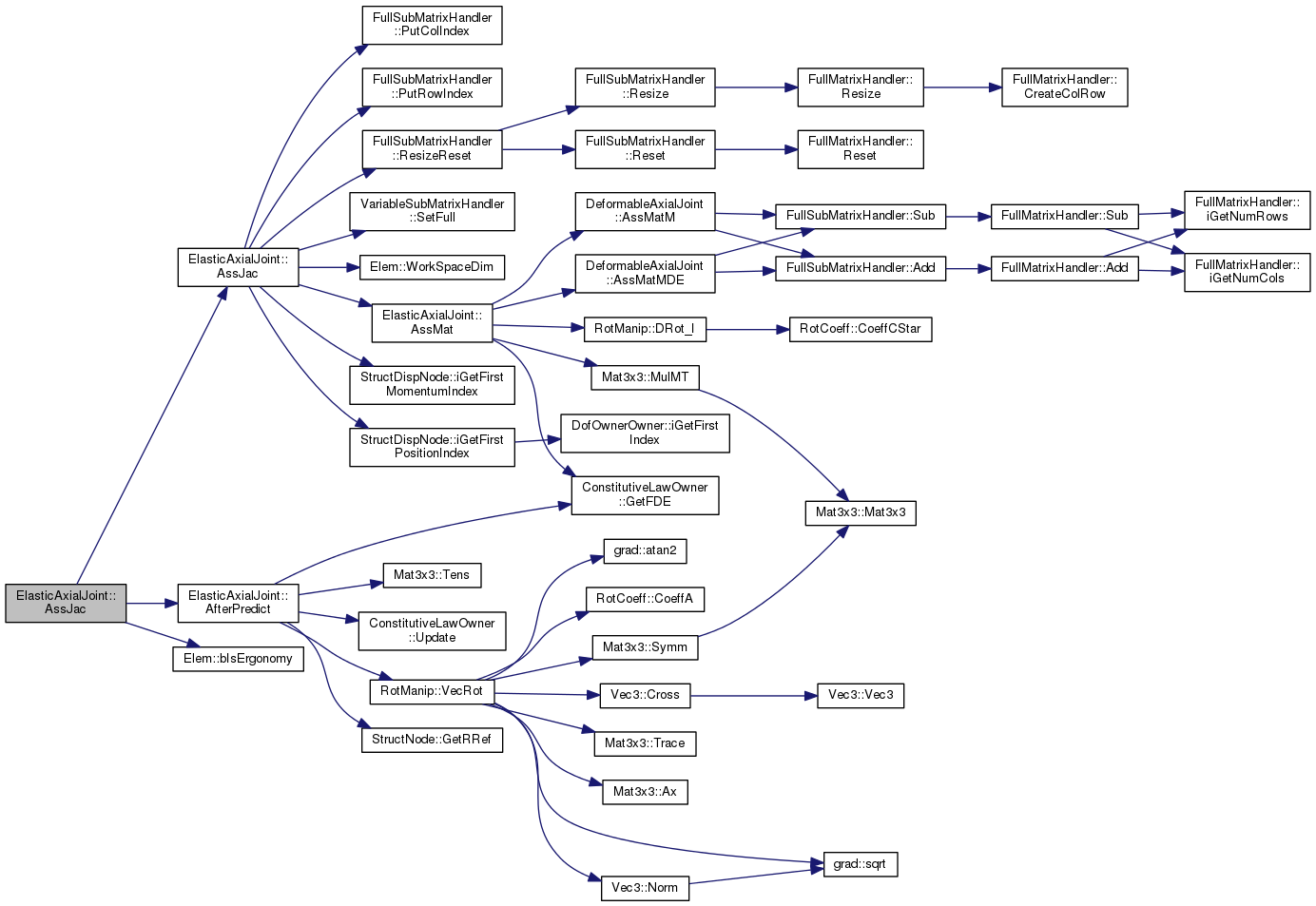
References AssMat(), DEBUGCOUT, StructDispNode::iGetFirstMomentumIndex(), StructDispNode::iGetFirstPositionIndex(), DeformableAxialJoint::pNode1, DeformableAxialJoint::pNode2, FullSubMatrixHandler::PutColIndex(), FullSubMatrixHandler::PutRowIndex(), FullSubMatrixHandler::ResizeReset(), VariableSubMatrixHandler::SetFull(), and Elem::WorkSpaceDim().
Referenced by AssJac().

|
virtual |
Reimplemented from Elem.
Definition at line 440 of file vehj4.cc.
References AfterPredict(), ASSERT, AssJac(), and Elem::bIsErgonomy().

|
protectedvirtual |
Definition at line 423 of file vehj4.cc.
References DeformableAxialJoint::AssMatM(), DeformableAxialJoint::AssMatMDE(), RotManip::DRot_I(), ConstitutiveLawOwner< T, Tder >::GetFDE(), DeformableAxialJoint::MDE, and Mat3x3::MulMT().
Referenced by AssJac(), AssMats(), and InitialAssJac().

|
virtual |
Reimplemented from Elem.
Definition at line 367 of file vehj4.cc.
References AssMat(), DEBUGCOUT, StructDispNode::iGetFirstMomentumIndex(), StructDispNode::iGetFirstPositionIndex(), DeformableAxialJoint::pNode1, DeformableAxialJoint::pNode2, FullSubMatrixHandler::PutColIndex(), FullSubMatrixHandler::PutRowIndex(), FullSubMatrixHandler::ResizeReset(), VariableSubMatrixHandler::SetFull(), VariableSubMatrixHandler::SetNullMatrix(), and Elem::WorkSpaceDim().

|
virtual |
Implements Elem.
Definition at line 453 of file vehj4.cc.
References AssVec(), DEBUGCOUT, StructDispNode::iGetFirstMomentumIndex(), DeformableAxialJoint::pNode1, DeformableAxialJoint::pNode2, SubVectorHandler::PutRowIndex(), VectorHandler::ResizeReset(), and Elem::WorkSpaceDim().

|
virtual |
Reimplemented from Elem.
Definition at line 483 of file vehj4.cc.
References ASSERT, AssVec(), DeformableAxialJoint::bFirstRes, Elem::bIsErgonomy(), DEBUGCOUT, StructDispNode::iGetFirstPositionIndex(), InverseDynamics::INVERSE_DYNAMICS, DeformableAxialJoint::pNode1, DeformableAxialJoint::pNode2, InverseDynamics::POSITION, SubVectorHandler::PutRowIndex(), VectorHandler::ResizeReset(), and Elem::WorkSpaceDim().

|
protectedvirtual |
Definition at line 535 of file vehj4.cc.
References VectorHandler::Add(), DeformableAxialJoint::bFirstRes, dThetaCurr, DeformableAxialJoint::dTol, ConstitutiveLawOwner< T, Tder >::GetF(), WithLabel::GetLabel(), StructNode::GetRCurr(), DeformableAxialJoint::M, DeformableAxialJoint::pNode1, DeformableAxialJoint::pNode2, VectorHandler::Sub(), DeformableAxialJoint::tilde_R1h, DeformableAxialJoint::tilde_R2h, ConstitutiveLawOwner< T, Tder >::Update(), and RotManip::VecRot().
Referenced by AssRes(), and InitialAssRes().

|
inlinevirtual |
Implements DeformableAxialJoint.
Definition at line 184 of file vehj4.h.
References ConstLawType::ELASTIC.
|
virtual |
Implements SubjectToInitialAssembly.
Definition at line 567 of file vehj4.cc.
References AssMat(), DEBUGCOUT, StructDispNode::iGetFirstPositionIndex(), InitialWorkSpaceDim(), DeformableAxialJoint::pNode1, DeformableAxialJoint::pNode2, FullSubMatrixHandler::PutColIndex(), FullSubMatrixHandler::PutRowIndex(), FullSubMatrixHandler::ResizeReset(), and VariableSubMatrixHandler::SetFull().

|
virtual |
Implements SubjectToInitialAssembly.
Definition at line 599 of file vehj4.cc.
References AssVec(), StructDispNode::iGetFirstPositionIndex(), InitialWorkSpaceDim(), DeformableAxialJoint::pNode1, DeformableAxialJoint::pNode2, SubVectorHandler::PutRowIndex(), and VectorHandler::ResizeReset().

|
inlinevirtual |
Implements SubjectToInitialAssembly.
Definition at line 244 of file vehj4.h.
Referenced by InitialAssJac(), and InitialAssRes().
|
virtual |
|
protected |
Definition at line 162 of file vehj4.h.
Referenced by AfterConvergence(), AfterPredict(), and AssVec().
|
protected |
Definition at line 161 of file vehj4.h.
Referenced by AfterPredict().