|
MBDyn-1.7.3
|
#include <vehj.h>


Public Member Functions | |
| ViscousHingeJointInv (unsigned int uL, const DofOwner *pDO, const ConstitutiveLaw3D *pCL, const StructNode *pN1, const StructNode *pN2, const Mat3x3 &tilde_R1h, const Mat3x3 &tilde_R2h, const OrientationDescription &od, flag fOut) | |
| virtual | ~ViscousHingeJointInv (void) |
| virtual void | Output (OutputHandler &OH) const |
| virtual doublereal | dGetPrivData (unsigned int i) const |
Public Member Functions inherited from Elem | |
| Elem (unsigned int uL, flag fOut) | |
| virtual | ~Elem (void) |
| virtual std::ostream & | DescribeDof (std::ostream &out, const char *prefix="", bool bInitial=false) const |
| virtual void | DescribeDof (std::vector< std::string > &desc, bool bInitial=false, int i=-1) const |
| virtual std::ostream & | DescribeEq (std::ostream &out, const char *prefix="", bool bInitial=false) const |
| virtual void | DescribeEq (std::vector< std::string > &desc, bool bInitial=false, int i=-1) const |
| virtual DofOrder::Order | GetDofType (unsigned int) const |
| void | SetInverseDynamicsFlags (unsigned uIDF) |
| unsigned | GetInverseDynamicsFlags (void) const |
| bool | bIsErgonomy (void) const |
| bool | bIsRightHandSide (void) const |
| virtual VariableSubMatrixHandler & | AssJac (VariableSubMatrixHandler &WorkMat, const VectorHandler &XCurr) |
| virtual int | GetNumConnectedNodes (void) const |
Public Member Functions inherited from WithLabel | |
| WithLabel (unsigned int uL=0, const std::string &sN="") | |
| virtual | ~WithLabel (void) |
| void | PutLabel (unsigned int uL) |
| void | PutName (const std::string &sN) |
| unsigned int | GetLabel (void) const |
| const std::string & | GetName (void) const |
Public Member Functions inherited from SimulationEntity | |
| SimulationEntity (void) | |
| virtual | ~SimulationEntity (void) |
| virtual bool | bIsValidIndex (unsigned int i) const |
| virtual DofOrder::Order | GetEqType (unsigned int i) const |
| virtual void | BeforePredict (VectorHandler &, VectorHandler &, VectorHandler &, VectorHandler &) const |
| virtual void | Update (const VectorHandler &XCurr, const VectorHandler &XPrimeCurr) |
| virtual void | DerivativesUpdate (const VectorHandler &XCurr, const VectorHandler &XPrimeCurr) |
| virtual void | AfterConvergence (const VectorHandler &X, const VectorHandler &XP, const VectorHandler &XPP) |
| virtual void | ReadInitialState (MBDynParser &HP) |
Public Member Functions inherited from ToBeOutput | |
| ToBeOutput (flag fOut=fDefaultOut) | |
| virtual | ~ToBeOutput (void) |
| virtual void | Output (OutputHandler &OH, const VectorHandler &X, const VectorHandler &XP) const |
| virtual flag | fToBeOutput (void) const |
| virtual bool | bToBeOutput (void) const |
| virtual void | SetOutputFlag (flag f=flag(1)) |
Public Member Functions inherited from ViscousHingeJoint | |
| ViscousHingeJoint (unsigned int uL, const DofOwner *pDO, const ConstitutiveLaw3D *pCL, const StructNode *pN1, const StructNode *pN2, const Mat3x3 &tilde_R1h, const Mat3x3 &tilde_R2h, const OrientationDescription &od, flag fOut) | |
| virtual | ~ViscousHingeJoint (void) |
| virtual void | AfterConvergence (const VectorHandler &X, const VectorHandler &XP) |
| virtual ConstLawType::Type | GetConstLawType (void) const |
| virtual VariableSubMatrixHandler & | AssJac (VariableSubMatrixHandler &WorkMat, doublereal dCoef, const VectorHandler &XCurr, const VectorHandler &XPrimeCurr) |
| virtual void | AssMats (VariableSubMatrixHandler &WorkMatA, VariableSubMatrixHandler &WorkMatB, const VectorHandler &XCurr, const VectorHandler &XPrimeCurr) |
| virtual SubVectorHandler & | AssRes (SubVectorHandler &WorkVec, doublereal dCoef, const VectorHandler &XCurr, const VectorHandler &XPrimeCurr) |
| SubVectorHandler & | AssRes (SubVectorHandler &WorkVec, const VectorHandler &XCurr, const VectorHandler &XPrimeCurr, const VectorHandler &XPrimePrimeCurr, InverseDynamics::Order iOrder=InverseDynamics::INVERSE_DYNAMICS) |
| virtual void | InitialWorkSpaceDim (integer *piNumRows, integer *piNumCols) const |
| virtual VariableSubMatrixHandler & | InitialAssJac (VariableSubMatrixHandler &WorkMat, const VectorHandler &XCurr) |
| virtual SubVectorHandler & | InitialAssRes (SubVectorHandler &WorkVec, const VectorHandler &XCurr) |
Public Member Functions inherited from DeformableHingeJoint | |
| DeformableHingeJoint (unsigned int uL, const DofOwner *pDO, const ConstitutiveLaw3D *pCL, const StructNode *pN1, const StructNode *pN2, const Mat3x3 &tilde_R1h, const Mat3x3 &tilde_R2h, const OrientationDescription &od, flag fOut) | |
| virtual | ~DeformableHingeJoint (void) |
| virtual Joint::Type | GetJointType (void) const |
| virtual std::ostream & | Restart (std::ostream &out) const |
| void | OutputPrepare (OutputHandler &OH) |
| virtual void | AfterPredict (VectorHandler &X, VectorHandler &XP) |
| void | SetValue (DataManager *pDM, VectorHandler &X, VectorHandler &XP, SimulationEntity::Hints *ph=0) |
| virtual void | SetInitialValue (VectorHandler &) |
| virtual Hint * | ParseHint (DataManager *pDM, const char *s) const |
| virtual unsigned int | iGetNumDof (void) const |
| virtual void | WorkSpaceDim (integer *piNumRows, integer *piNumCols) const |
| virtual bool | bInverseDynamics (void) const |
| virtual unsigned int | iGetInitialNumDof (void) const |
| virtual void | GetConnectedNodes (std::vector< const Node * > &connectedNodes) const |
| virtual unsigned int | iGetNumPrivData (void) const |
| virtual unsigned int | iGetPrivDataIdx (const char *s) const |
Public Member Functions inherited from Joint | |
| Joint (unsigned int uL, const DofOwner *pD, flag fOut) | |
| virtual | ~Joint (void) |
| virtual Elem::Type | GetElemType (void) const |
| std::ostream & | Output (std::ostream &out, const char *sJointName, unsigned int uLabel, const Vec3 &FLocal, const Vec3 &MLocal, const Vec3 &FGlobal, const Vec3 &MGlobal) const |
| virtual void | Update (const VectorHandler &XCurr, InverseDynamics::Order iOrder=InverseDynamics::INVERSE_DYNAMICS) |
| bool | bIsPrescribedMotion (void) const |
| bool | bIsTorque (void) const |
Public Member Functions inherited from ElemGravityOwner | |
| ElemGravityOwner (unsigned int uL, flag fOut) | |
| virtual | ~ElemGravityOwner (void) |
| virtual doublereal | dGetM (void) const |
| Vec3 | GetS (void) const |
| Mat3x3 | GetJ (void) const |
| Vec3 | GetB (void) const |
| Vec3 | GetG (void) const |
Public Member Functions inherited from GravityOwner | |
| GravityOwner (void) | |
| virtual | ~GravityOwner (void) |
| void | PutGravity (const Gravity *pG) |
| virtual bool | bGetGravity (const Vec3 &X, Vec3 &Acc) const |
Public Member Functions inherited from ElemWithDofs | |
| ElemWithDofs (unsigned int uL, const DofOwner *pDO, flag fOut) | |
| virtual | ~ElemWithDofs (void) |
Public Member Functions inherited from DofOwnerOwner | |
| DofOwnerOwner (const DofOwner *pDO) | |
| virtual | ~DofOwnerOwner () |
| virtual const DofOwner * | pGetDofOwner (void) const |
| virtual integer | iGetFirstIndex (void) const |
Public Member Functions inherited from InitialAssemblyElem | |
| InitialAssemblyElem (unsigned int uL, flag fOut) | |
| virtual | ~InitialAssemblyElem (void) |
Public Member Functions inherited from SubjectToInitialAssembly | |
| SubjectToInitialAssembly (void) | |
| virtual | ~SubjectToInitialAssembly (void) |
Public Member Functions inherited from ConstitutiveLawOwner< T, Tder > | |
| ConstitutiveLawOwner (const ConstitutiveLaw< T, Tder > *pCL) | |
| virtual | ~ConstitutiveLawOwner (void) |
| ConstitutiveLaw< T, Tder > * | pGetConstLaw (void) const |
| void | Update (const T &Eps, const T &EpsPrime=mb_zero< T >()) |
| void | AfterConvergence (const T &Eps, const T &EpsPrime=mb_zero< T >()) |
| const T & | GetF (void) const |
| const Tder & | GetFDE (void) const |
| const Tder & | GetFDEPrime (void) const |
| virtual std::ostream & | DescribeDof (std::ostream &out, const char *prefix="", bool bInitial=false) const |
| virtual void | DescribeDof (std::vector< std::string > &desc, bool bInitial=false, int i=-1) const |
| virtual std::ostream & | DescribeEq (std::ostream &out, const char *prefix="", bool bInitial=false) const |
| virtual void | DescribeEq (std::vector< std::string > &desc, bool bInitial=false, int i=-1) const |
| virtual DofOrder::Order | GetDofType (unsigned int i) const |
| virtual std::ostream & | OutputAppend (std::ostream &out) const |
Protected Member Functions | |
| virtual void | AssMatM (FullSubMatrixHandler &WMA, doublereal dCoef) |
| virtual void | AssMatMDEPrime (FullSubMatrixHandler &WMA, FullSubMatrixHandler &WMB, doublereal dCoef) |
| virtual void | AfterPredict (void) |
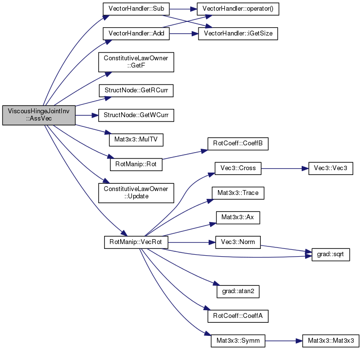
| virtual void | AssVec (SubVectorHandler &WorkVec) |
Protected Member Functions inherited from ViscousHingeJoint | |
| virtual void | AssMats (FullSubMatrixHandler &WMA, FullSubMatrixHandler &WMB, doublereal dCoef) |
Protected Member Functions inherited from DeformableHingeJoint | |
| void | AssMatMInv (FullSubMatrixHandler &WMA, doublereal dCoef) |
| void | AssMatMDE (FullSubMatrixHandler &WMA, doublereal dCoef) |
| void | AssMatMDEPrimeInv (FullSubMatrixHandler &WMA, FullSubMatrixHandler &WMB, doublereal dCoef) |
| void | OutputInv (OutputHandler &OH) const |
| doublereal | dGetPrivDataInv (unsigned int i) const |
Protected Member Functions inherited from Joint | |
| virtual void | OutputPrepare_int (const std::string &type, OutputHandler &OH, std::string &name) |
Protected Member Functions inherited from ElemGravityOwner | |
| virtual Vec3 | GetS_int (void) const |
| virtual Mat3x3 | GetJ_int (void) const |
| virtual Vec3 | GetB_int (void) const |
| virtual Vec3 | GetG_int (void) const |
| ViscousHingeJointInv::ViscousHingeJointInv | ( | unsigned int | uL, |
| const DofOwner * | pDO, | ||
| const ConstitutiveLaw3D * | pCL, | ||
| const StructNode * | pN1, | ||
| const StructNode * | pN2, | ||
| const Mat3x3 & | tilde_R1h, | ||
| const Mat3x3 & | tilde_R2h, | ||
| const OrientationDescription & | od, | ||
| flag | fOut | ||
| ) |
Definition at line 1262 of file vehj.cc.
References NO_OP.
|
virtual |
|
protectedvirtual |
Reimplemented from ViscousHingeJoint.
Definition at line 1283 of file vehj.cc.
References Eye3, ConstitutiveLawOwner< T, Tder >::GetFDEPrime(), StructNode::GetRRef(), StructNode::GetWRef(), DeformableHingeJoint::hat_I, DeformableHingeJoint::hat_IT, grad::Inv(), DeformableHingeJoint::MDEPrime, Mat3x3::MulTV(), ViscousHingeJoint::Omega, DeformableHingeJoint::pNode1, DeformableHingeJoint::pNode2, RotManip::Rot(), DeformableHingeJoint::tilde_R1h, DeformableHingeJoint::tilde_R2h, Mat3x3::Transpose(), ConstitutiveLawOwner< T, Tder >::Update(), RotManip::VecRot(), and Zero3.

|
protectedvirtual |
Reimplemented from DeformableHingeJoint.
Definition at line 1309 of file vehj.cc.
References DeformableHingeJoint::AssMatMInv().

|
protectedvirtual |
Reimplemented from DeformableHingeJoint.
Definition at line 1315 of file vehj.cc.
References DeformableHingeJoint::AssMatMDEPrimeInv().

|
protectedvirtual |
Reimplemented from ViscousHingeJoint.
Definition at line 1323 of file vehj.cc.
References VectorHandler::Add(), DeformableHingeJoint::bFirstRes, ConstitutiveLawOwner< T, Tder >::GetF(), StructNode::GetRCurr(), StructNode::GetWCurr(), DeformableHingeJoint::M, Mat3x3::MulTV(), ViscousHingeJoint::Omega, DeformableHingeJoint::pNode1, DeformableHingeJoint::pNode2, RotManip::Rot(), VectorHandler::Sub(), DeformableHingeJoint::tilde_R1h, DeformableHingeJoint::tilde_R2h, ConstitutiveLawOwner< T, Tder >::Update(), RotManip::VecRot(), and Zero3.

|
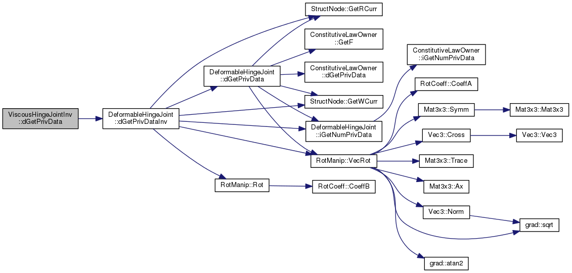
virtual |
Reimplemented from SimulationEntity.
Definition at line 1354 of file vehj.cc.
References DeformableHingeJoint::dGetPrivDataInv().

|
virtual |
Reimplemented from ToBeOutput.
Definition at line 1348 of file vehj.cc.
References DeformableHingeJoint::OutputInv().
