|
MBDyn-1.7.3
|
#include <body.h>


Public Member Functions | |
| DynamicMass (unsigned int uL, const DynamicStructDispNode *pNode, doublereal dMassTmp, flag fOut) | |
| virtual | ~DynamicMass (void) |
| void | WorkSpaceDim (integer *piNumRows, integer *piNumCols) const |
| virtual VariableSubMatrixHandler & | AssJac (VariableSubMatrixHandler &WorkMat, doublereal dCoef, const VectorHandler &XCurr, const VectorHandler &XPrimeCurr) |
| void | AssMats (VariableSubMatrixHandler &WorkMatA, VariableSubMatrixHandler &WorkMatB, const VectorHandler &XCurr, const VectorHandler &XPrimeCurr) |
| virtual SubVectorHandler & | AssRes (SubVectorHandler &WorkVec, doublereal dCoef, const VectorHandler &XCurr, const VectorHandler &XPrimeCurr) |
| virtual void | InitialWorkSpaceDim (integer *piNumRows, integer *piNumCols) const |
| virtual VariableSubMatrixHandler & | InitialAssJac (VariableSubMatrixHandler &WorkMat, const VectorHandler &XCurr) |
| virtual SubVectorHandler & | InitialAssRes (SubVectorHandler &WorkVec, const VectorHandler &XCurr) |
| virtual void | SetValue (DataManager *pDM, VectorHandler &X, VectorHandler &XP, SimulationEntity::Hints *ph=0) |
Public Member Functions inherited from Elem | |
| Elem (unsigned int uL, flag fOut) | |
| virtual | ~Elem (void) |
| virtual unsigned int | iGetNumDof (void) const |
| virtual std::ostream & | DescribeDof (std::ostream &out, const char *prefix="", bool bInitial=false) const |
| virtual void | DescribeDof (std::vector< std::string > &desc, bool bInitial=false, int i=-1) const |
| virtual std::ostream & | DescribeEq (std::ostream &out, const char *prefix="", bool bInitial=false) const |
| virtual void | DescribeEq (std::vector< std::string > &desc, bool bInitial=false, int i=-1) const |
| virtual DofOrder::Order | GetDofType (unsigned int) const |
| virtual bool | bInverseDynamics (void) const |
| void | SetInverseDynamicsFlags (unsigned uIDF) |
| unsigned | GetInverseDynamicsFlags (void) const |
| bool | bIsErgonomy (void) const |
| bool | bIsRightHandSide (void) const |
| virtual VariableSubMatrixHandler & | AssJac (VariableSubMatrixHandler &WorkMat, const VectorHandler &XCurr) |
| virtual SubVectorHandler & | AssRes (SubVectorHandler &WorkVec, const VectorHandler &XCurr, const VectorHandler &XPrimeCurr, const VectorHandler &XPrimePrimeCurr, InverseDynamics::Order iOrder=InverseDynamics::INVERSE_DYNAMICS) |
| virtual int | GetNumConnectedNodes (void) const |
Public Member Functions inherited from WithLabel | |
| WithLabel (unsigned int uL=0, const std::string &sN="") | |
| virtual | ~WithLabel (void) |
| void | PutLabel (unsigned int uL) |
| void | PutName (const std::string &sN) |
| unsigned int | GetLabel (void) const |
| const std::string & | GetName (void) const |
Public Member Functions inherited from SimulationEntity | |
| SimulationEntity (void) | |
| virtual | ~SimulationEntity (void) |
| virtual bool | bIsValidIndex (unsigned int i) const |
| virtual DofOrder::Order | GetEqType (unsigned int i) const |
| virtual Hint * | ParseHint (DataManager *pDM, const char *s) const |
| virtual void | BeforePredict (VectorHandler &, VectorHandler &, VectorHandler &, VectorHandler &) const |
| virtual void | AfterPredict (VectorHandler &X, VectorHandler &XP) |
| virtual void | Update (const VectorHandler &XCurr, const VectorHandler &XPrimeCurr) |
| virtual void | DerivativesUpdate (const VectorHandler &XCurr, const VectorHandler &XPrimeCurr) |
| virtual void | Update (const VectorHandler &XCurr, InverseDynamics::Order iOrder) |
| virtual void | AfterConvergence (const VectorHandler &X, const VectorHandler &XP) |
| virtual void | AfterConvergence (const VectorHandler &X, const VectorHandler &XP, const VectorHandler &XPP) |
| virtual std::ostream & | OutputAppend (std::ostream &out) const |
| virtual void | ReadInitialState (MBDynParser &HP) |
Public Member Functions inherited from ToBeOutput | |
| ToBeOutput (flag fOut=fDefaultOut) | |
| virtual | ~ToBeOutput (void) |
| virtual void | OutputPrepare (OutputHandler &OH) |
| virtual void | Output (OutputHandler &OH) const |
| virtual void | Output (OutputHandler &OH, const VectorHandler &X, const VectorHandler &XP) const |
| virtual flag | fToBeOutput (void) const |
| virtual bool | bToBeOutput (void) const |
| virtual void | SetOutputFlag (flag f=flag(1)) |
Public Member Functions inherited from Mass | |
| Mass (unsigned int uL, const StructDispNode *pNode, doublereal dMassTmp, flag fOut) | |
| virtual | ~Mass (void) |
| doublereal | dGetM (void) const |
| Vec3 | GetS (void) const |
| Mat3x3 | GetJ (void) const |
| const StructDispNode * | pGetNode (void) const |
| virtual Elem::Type | GetElemType (void) const |
| virtual unsigned int | iGetInitialNumDof (void) const |
| virtual unsigned int | iGetNumPrivData (void) const |
| virtual unsigned int | iGetPrivDataIdx (const char *s) const |
| virtual doublereal | dGetPrivData (unsigned int i) const |
| virtual void | GetConnectedNodes (std::vector< const Node * > &connectedNodes) const |
Public Member Functions inherited from ElemGravityOwner | |
| ElemGravityOwner (unsigned int uL, flag fOut) | |
| virtual | ~ElemGravityOwner (void) |
| Vec3 | GetS (void) const |
| Mat3x3 | GetJ (void) const |
| Vec3 | GetB (void) const |
| Vec3 | GetG (void) const |
Public Member Functions inherited from GravityOwner | |
| GravityOwner (void) | |
| virtual | ~GravityOwner (void) |
| void | PutGravity (const Gravity *pG) |
| virtual bool | bGetGravity (const Vec3 &X, Vec3 &Acc) const |
Public Member Functions inherited from InitialAssemblyElem | |
| InitialAssemblyElem (unsigned int uL, flag fOut) | |
| virtual | ~InitialAssemblyElem (void) |
Public Member Functions inherited from SubjectToInitialAssembly | |
| SubjectToInitialAssembly (void) | |
| virtual | ~SubjectToInitialAssembly (void) |
Private Member Functions | |
| Vec3 | GetB_int (void) const |
| void | AssMats (FullSubMatrixHandler &WorkMatA, FullSubMatrixHandler &WorkMatB, doublereal dCoef, bool bGravity, const Vec3 &GravityAcceleration) |
Additional Inherited Members | |
Public Types inherited from Elem | |
| enum | Type { UNKNOWN = -1, AIRPROPERTIES = 0, INDUCEDVELOCITY, AUTOMATICSTRUCTURAL, GRAVITY, BODY, JOINT, JOINT_REGULARIZATION, BEAM, PLATE, FORCE, INERTIA, ELECTRICBULK, ELECTRIC, THERMAL, HYDRAULIC, BULK, LOADABLE, DRIVEN, EXTERNAL, AEROMODAL, AERODYNAMIC, GENEL, SOCKETSTREAM_OUTPUT, RTAI_OUTPUT = SOCKETSTREAM_OUTPUT, LASTELEMTYPE } |
Public Types inherited from SimulationEntity | |
| typedef std::vector< Hint * > | Hints |
Public Types inherited from ToBeOutput | |
| enum | { OUTPUT = 0x1U, OUTPUT_MASK = 0xFU, OUTPUT_PRIVATE = 0x10U, OUTPUT_PRIVATE_MASK = ~OUTPUT_MASK } |
Protected Member Functions inherited from Mass | |
| Vec3 | GetS_int (void) const |
| Mat3x3 | GetJ_int (void) const |
| virtual std::ostream & | Restart (std::ostream &out) const |
| void | AssVecRBK_int (SubVectorHandler &WorkVec) |
| void | AssMatsRBK_int (FullSubMatrixHandler &WMA, FullSubMatrixHandler &WMB, const doublereal &dCoef) |
Protected Member Functions inherited from ElemGravityOwner | |
| virtual Vec3 | GetG_int (void) const |
Protected Attributes inherited from WithLabel | |
| unsigned int | uLabel |
| std::string | sName |
Protected Attributes inherited from ToBeOutput | |
| flag | fOutput |
Protected Attributes inherited from Mass | |
| const StructDispNode * | pNode |
| doublereal | dMass |
Protected Attributes inherited from GravityOwner | |
| Gravity * | pGravity |
| DynamicMass::DynamicMass | ( | unsigned int | uL, |
| const DynamicStructDispNode * | pNode, | ||
| doublereal | dMassTmp, | ||
| flag | fOut | ||
| ) |
Definition at line 228 of file body.cc.
References NO_OP.
|
virtual |
|
virtual |
Implements Elem.
Definition at line 247 of file body.cc.
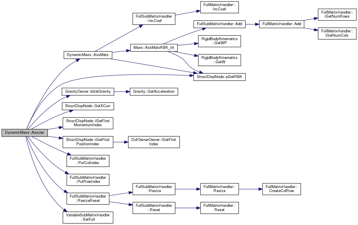
References AssMats(), GravityOwner::bGetGravity(), DEBUGCOUTFNAME, StructDispNode::GetXCurr(), StructDispNode::iGetFirstMomentumIndex(), StructDispNode::iGetFirstPositionIndex(), StructDispNode::pGetRBK(), Mass::pNode, FullSubMatrixHandler::PutColIndex(), FullSubMatrixHandler::PutRowIndex(), FullSubMatrixHandler::ResizeReset(), and VariableSubMatrixHandler::SetFull().

|
private |
Definition at line 350 of file body.cc.
References Mass::AssMatsRBK_int(), DEBUGCOUTFNAME, Mass::dMass, FullSubMatrixHandler::IncCoef(), StructDispNode::pGetRBK(), and Mass::pNode.
Referenced by AssJac(), and AssMats().

|
virtual |
Reimplemented from Elem.
Definition at line 297 of file body.cc.
References AssMats(), GravityOwner::bGetGravity(), DEBUGCOUTFNAME, StructDispNode::GetXCurr(), StructDispNode::iGetFirstMomentumIndex(), StructDispNode::iGetFirstPositionIndex(), Mass::pNode, FullSubMatrixHandler::PutColIndex(), FullSubMatrixHandler::PutRowIndex(), FullSubMatrixHandler::ResizeReset(), and VariableSubMatrixHandler::SetFull().

|
virtual |
Implements Elem.
Definition at line 375 of file body.cc.
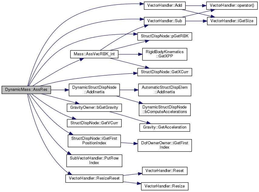
References VectorHandler::Add(), DynamicStructDispNode::AddInertia(), ASSERT, Mass::AssVecRBK_int(), GravityOwner::bGetGravity(), DEBUGCOUTFNAME, Mass::dMass, StructDispNode::GetVCurr(), StructDispNode::GetXCurr(), StructDispNode::iGetFirstPositionIndex(), StructDispNode::pGetRBK(), Mass::pNode, SubVectorHandler::PutRowIndex(), VectorHandler::ResizeReset(), and VectorHandler::Sub().

|
privatevirtual |
Reimplemented from ElemGravityOwner.
Definition at line 465 of file body.cc.
References Mass::dMass, StructDispNode::GetVCurr(), and Mass::pNode.

|
virtual |
Implements SubjectToInitialAssembly.
Definition at line 426 of file body.cc.
References DEBUGCOUTFNAME, and VariableSubMatrixHandler::SetNullMatrix().

|
virtual |
Implements SubjectToInitialAssembly.
Definition at line 440 of file body.cc.
References DEBUGCOUTFNAME, and VectorHandler::Resize().

|
inlinevirtual |
Implements SubjectToInitialAssembly.
|
virtual |
Reimplemented from SimulationEntity.
Definition at line 453 of file body.cc.
References VectorHandler::Add(), Mass::dMass, StructDispNode::GetVCurr(), StructDispNode::iGetFirstMomentumIndex(), and Mass::pNode.
