|
MBDyn-1.7.3
|
#include <body_vm.h>


Public Member Functions | |
| VariableBody (unsigned int uL, const StructNode *pNode, const DriveCaller *pDCMass, const TplDriveCaller< Vec3 > *pDCXgc, const TplDriveCaller< Mat3x3 > *pDCJgc_vm, const TplDriveCaller< Mat3x3 > *pDCJgc_vg, flag fOut) | |
| virtual | ~VariableBody (void) |
| virtual std::ostream & | Restart (std::ostream &out) const |
| doublereal | dGetM (void) const |
| Vec3 | GetS (void) const |
| Mat3x3 | GetJ (void) const |
| const StructNode * | pGetNode (void) const |
| virtual Elem::Type | GetElemType (void) const |
| virtual unsigned int | iGetInitialNumDof (void) const |
| virtual void | AfterPredict (VectorHandler &X, VectorHandler &XP) |
| virtual unsigned int | iGetNumPrivData (void) const |
| virtual unsigned int | iGetPrivDataIdx (const char *s) const |
| virtual doublereal | dGetPrivData (unsigned int i) const |
Public Member Functions inherited from Elem | |
| Elem (unsigned int uL, flag fOut) | |
| virtual | ~Elem (void) |
| virtual unsigned int | iGetNumDof (void) const |
| virtual std::ostream & | DescribeDof (std::ostream &out, const char *prefix="", bool bInitial=false) const |
| virtual void | DescribeDof (std::vector< std::string > &desc, bool bInitial=false, int i=-1) const |
| virtual std::ostream & | DescribeEq (std::ostream &out, const char *prefix="", bool bInitial=false) const |
| virtual void | DescribeEq (std::vector< std::string > &desc, bool bInitial=false, int i=-1) const |
| virtual DofOrder::Order | GetDofType (unsigned int) const |
| virtual void | WorkSpaceDim (integer *piNumRows, integer *piNumCols) const =0 |
| virtual void | AssMats (VariableSubMatrixHandler &WorkMatA, VariableSubMatrixHandler &WorkMatB, const VectorHandler &XCurr, const VectorHandler &XPrimeCurr) |
| virtual SubVectorHandler & | AssRes (SubVectorHandler &WorkVec, doublereal dCoef, const VectorHandler &XCurr, const VectorHandler &XPrimeCurr)=0 |
| virtual VariableSubMatrixHandler & | AssJac (VariableSubMatrixHandler &WorkMat, doublereal dCoef, const VectorHandler &XCurr, const VectorHandler &XPrimeCurr)=0 |
| virtual bool | bInverseDynamics (void) const |
| void | SetInverseDynamicsFlags (unsigned uIDF) |
| unsigned | GetInverseDynamicsFlags (void) const |
| bool | bIsErgonomy (void) const |
| bool | bIsRightHandSide (void) const |
| virtual VariableSubMatrixHandler & | AssJac (VariableSubMatrixHandler &WorkMat, const VectorHandler &XCurr) |
| virtual SubVectorHandler & | AssRes (SubVectorHandler &WorkVec, const VectorHandler &XCurr, const VectorHandler &XPrimeCurr, const VectorHandler &XPrimePrimeCurr, InverseDynamics::Order iOrder=InverseDynamics::INVERSE_DYNAMICS) |
| virtual int | GetNumConnectedNodes (void) const |
| virtual void | GetConnectedNodes (std::vector< const Node * > &connectedNodes) const |
Public Member Functions inherited from WithLabel | |
| WithLabel (unsigned int uL=0, const std::string &sN="") | |
| virtual | ~WithLabel (void) |
| void | PutLabel (unsigned int uL) |
| void | PutName (const std::string &sN) |
| unsigned int | GetLabel (void) const |
| const std::string & | GetName (void) const |
Public Member Functions inherited from SimulationEntity | |
| SimulationEntity (void) | |
| virtual | ~SimulationEntity (void) |
| virtual bool | bIsValidIndex (unsigned int i) const |
| virtual DofOrder::Order | GetEqType (unsigned int i) const |
| virtual Hint * | ParseHint (DataManager *pDM, const char *s) const |
| virtual void | BeforePredict (VectorHandler &, VectorHandler &, VectorHandler &, VectorHandler &) const |
| virtual void | Update (const VectorHandler &XCurr, const VectorHandler &XPrimeCurr) |
| virtual void | DerivativesUpdate (const VectorHandler &XCurr, const VectorHandler &XPrimeCurr) |
| virtual void | Update (const VectorHandler &XCurr, InverseDynamics::Order iOrder) |
| virtual void | AfterConvergence (const VectorHandler &X, const VectorHandler &XP) |
| virtual void | AfterConvergence (const VectorHandler &X, const VectorHandler &XP, const VectorHandler &XPP) |
| virtual std::ostream & | OutputAppend (std::ostream &out) const |
| virtual void | ReadInitialState (MBDynParser &HP) |
Public Member Functions inherited from ToBeOutput | |
| ToBeOutput (flag fOut=fDefaultOut) | |
| virtual | ~ToBeOutput (void) |
| virtual void | OutputPrepare (OutputHandler &OH) |
| virtual void | Output (OutputHandler &OH) const |
| virtual void | Output (OutputHandler &OH, const VectorHandler &X, const VectorHandler &XP) const |
| virtual flag | fToBeOutput (void) const |
| virtual bool | bToBeOutput (void) const |
| virtual void | SetOutputFlag (flag f=flag(1)) |
Public Member Functions inherited from ElemGravityOwner | |
| ElemGravityOwner (unsigned int uL, flag fOut) | |
| virtual | ~ElemGravityOwner (void) |
| virtual void | SetValue (DataManager *pDM, VectorHandler &X, VectorHandler &XP, SimulationEntity::Hints *ph=0)=0 |
| Vec3 | GetS (void) const |
| Mat3x3 | GetJ (void) const |
| Vec3 | GetB (void) const |
| Vec3 | GetG (void) const |
Public Member Functions inherited from GravityOwner | |
| GravityOwner (void) | |
| virtual | ~GravityOwner (void) |
| void | PutGravity (const Gravity *pG) |
| virtual bool | bGetGravity (const Vec3 &X, Vec3 &Acc) const |
Public Member Functions inherited from InitialAssemblyElem | |
| InitialAssemblyElem (unsigned int uL, flag fOut) | |
| virtual | ~InitialAssemblyElem (void) |
Public Member Functions inherited from SubjectToInitialAssembly | |
| SubjectToInitialAssembly (void) | |
| virtual | ~SubjectToInitialAssembly (void) |
| virtual void | InitialWorkSpaceDim (integer *piNumRows, integer *piNumCols) const =0 |
| virtual VariableSubMatrixHandler & | InitialAssJac (VariableSubMatrixHandler &WorkMat, const VectorHandler &XCurr)=0 |
| virtual SubVectorHandler & | InitialAssRes (SubVectorHandler &WorkVec, const VectorHandler &XCurr)=0 |
Protected Member Functions | |
| Vec3 | GetS_int (void) const |
| Mat3x3 | GetJ_int (void) const |
| void | AssVecRBK_int (SubVectorHandler &WorkVec) |
| void | AssMatsRBK_int (FullSubMatrixHandler &WMA, FullSubMatrixHandler &WMB, const doublereal &dCoef, const Vec3 &Sc) |
Protected Member Functions inherited from ElemGravityOwner | |
| virtual Vec3 | GetB_int (void) const |
| virtual Vec3 | GetG_int (void) const |
Protected Attributes | |
| const StructNode * | pNode |
| DriveOwner | m_Mass |
| TplDriveOwner< Vec3 > | m_Xgc |
| TplDriveOwner< Mat3x3 > | m_Jgc_vm |
| TplDriveOwner< Mat3x3 > | m_Jgc_vg |
| doublereal | dMTmp |
| Vec3 | STmp |
| Mat3x3 | JTmp |
Protected Attributes inherited from WithLabel | |
| unsigned int | uLabel |
| std::string | sName |
Protected Attributes inherited from ToBeOutput | |
| flag | fOutput |
Protected Attributes inherited from GravityOwner | |
| Gravity * | pGravity |
Additional Inherited Members | |
Public Types inherited from Elem | |
| enum | Type { UNKNOWN = -1, AIRPROPERTIES = 0, INDUCEDVELOCITY, AUTOMATICSTRUCTURAL, GRAVITY, BODY, JOINT, JOINT_REGULARIZATION, BEAM, PLATE, FORCE, INERTIA, ELECTRICBULK, ELECTRIC, THERMAL, HYDRAULIC, BULK, LOADABLE, DRIVEN, EXTERNAL, AEROMODAL, AERODYNAMIC, GENEL, SOCKETSTREAM_OUTPUT, RTAI_OUTPUT = SOCKETSTREAM_OUTPUT, LASTELEMTYPE } |
Public Types inherited from SimulationEntity | |
| typedef std::vector< Hint * > | Hints |
Public Types inherited from ToBeOutput | |
| enum | { OUTPUT = 0x1U, OUTPUT_MASK = 0xFU, OUTPUT_PRIVATE = 0x10U, OUTPUT_PRIVATE_MASK = ~OUTPUT_MASK } |
| VariableBody::VariableBody | ( | unsigned int | uL, |
| const StructNode * | pNode, | ||
| const DriveCaller * | pDCMass, | ||
| const TplDriveCaller< Vec3 > * | pDCXgc, | ||
| const TplDriveCaller< Mat3x3 > * | pDCJgc_vm, | ||
| const TplDriveCaller< Mat3x3 > * | pDCJgc_vg, | ||
| flag | fOut | ||
| ) |
Definition at line 43 of file body_vm.cc.
References ASSERT, StructDispNode::GetNodeType(), and Node::STRUCTURAL.

|
virtual |
Definition at line 65 of file body_vm.cc.
References NO_OP.
|
virtual |
Reimplemented from SimulationEntity.
Definition at line 105 of file body_vm.cc.
References DriveOwner::dGet(), dMTmp, TplDriveOwner< T >::Get(), StructNode::GetRRef(), JTmp, m_Jgc_vg, m_Jgc_vm, m_Mass, m_Xgc, MatCrossCross, pNode, R, and STmp.

|
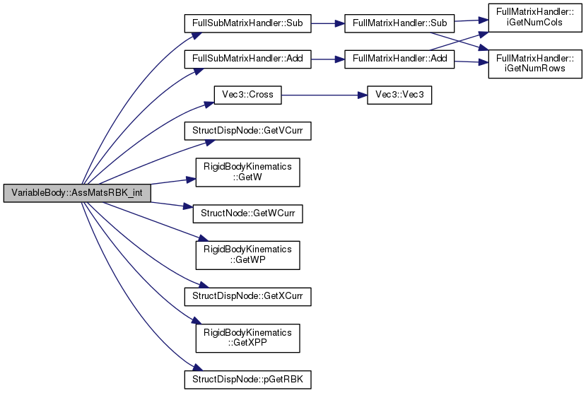
protected |
Definition at line 239 of file body_vm.cc.
References FullSubMatrixHandler::Add(), Vec3::Cross(), dMTmp, StructDispNode::GetVCurr(), RigidBodyKinematics::GetW(), StructNode::GetWCurr(), RigidBodyKinematics::GetWP(), StructDispNode::GetXCurr(), RigidBodyKinematics::GetXPP(), JTmp, MatCross, MatCrossCross, StructDispNode::pGetRBK(), pNode, STmp, and FullSubMatrixHandler::Sub().
Referenced by DynamicVariableBody::AssMats(), and StaticVariableBody::AssMats().

|
protected |
Definition at line 197 of file body_vm.cc.
References a, Vec3::Cross(), DriveOwner::dGet(), dMTmp, StructDispNode::GetVCurr(), RigidBodyKinematics::GetW(), StructNode::GetWCurr(), RigidBodyKinematics::GetWP(), StructDispNode::GetXCurr(), RigidBodyKinematics::GetXPP(), JTmp, m_Mass, StructDispNode::pGetRBK(), pNode, STmp, and VectorHandler::Sub().
Referenced by DynamicVariableBody::AssRes(), and StaticVariableBody::AssRes().

|
virtual |
Reimplemented from ElemGravityOwner.
Definition at line 117 of file body_vm.cc.
References DriveOwner::dGet(), and m_Mass.

|
virtual |
Reimplemented from SimulationEntity.
Definition at line 167 of file body_vm.cc.
References GravityOwner::bGetGravity(), Vec3::Cross(), DriveOwner::dGet(), Vec3::Dot(), TplDriveOwner< T >::Get(), StructNode::GetRCurr(), StructDispNode::GetVCurr(), StructNode::GetWCurr(), StructDispNode::GetXCurr(), m_Jgc_vg, m_Jgc_vm, m_Mass, m_Xgc, and pNode.

|
inlinevirtual |
| Mat3x3 VariableBody::GetJ | ( | void | ) | const |
Definition at line 131 of file body_vm.cc.
References GetJ_int().

|
protectedvirtual |
Reimplemented from ElemGravityOwner.
Definition at line 81 of file body_vm.cc.
References DriveOwner::dGet(), TplDriveOwner< T >::Get(), StructNode::GetRCurr(), StructDispNode::GetXCurr(), m_Jgc_vg, m_Jgc_vm, m_Mass, m_Xgc, MatCrossCross, and pNode.
Referenced by GetJ().

| Vec3 VariableBody::GetS | ( | void | ) | const |
Definition at line 124 of file body_vm.cc.
References GetS_int().

|
protectedvirtual |
Reimplemented from ElemGravityOwner.
Definition at line 73 of file body_vm.cc.
References DriveOwner::dGet(), TplDriveOwner< T >::Get(), StructNode::GetRCurr(), StructDispNode::GetXCurr(), m_Mass, m_Xgc, and pNode.
Referenced by GetS().

|
inlinevirtual |
Implements SubjectToInitialAssembly.
|
virtual |
Reimplemented from SimulationEntity.
Definition at line 145 of file body_vm.cc.
|
virtual |
Reimplemented from SimulationEntity.
Definition at line 151 of file body_vm.cc.
| const StructNode * VariableBody::pGetNode | ( | void | ) | const |
Definition at line 138 of file body_vm.cc.
References pNode.
|
virtual |
Implements Elem.
Definition at line 92 of file body_vm.cc.
References WithLabel::GetLabel(), m_Jgc_vg, m_Jgc_vm, m_Mass, m_Xgc, TplDriveOwner< T >::pGetDriveCaller(), DriveOwner::pGetDriveCaller(), pNode, TplDriveCaller< T >::Restart(), and DriveCaller::Restart().

|
mutableprotected |
Definition at line 55 of file body_vm.h.
Referenced by AfterPredict(), DynamicVariableBody::AssMats(), AssMatsRBK_int(), DynamicVariableBody::AssRes(), StaticVariableBody::AssRes(), AssVecRBK_int(), DynamicVariableBody::InitialAssRes(), and DynamicVariableBody::SetValue().
|
mutableprotected |
Definition at line 57 of file body_vm.h.
Referenced by AfterPredict(), DynamicVariableBody::AssMats(), AssMatsRBK_int(), DynamicVariableBody::AssRes(), StaticVariableBody::AssRes(), AssVecRBK_int(), DynamicVariableBody::InitialAssJac(), DynamicVariableBody::InitialAssRes(), and DynamicVariableBody::SetValue().
|
protected |
Definition at line 53 of file body_vm.h.
Referenced by AfterPredict(), DynamicVariableBody::AssRes(), StaticVariableBody::AssRes(), dGetPrivData(), DynamicVariableBody::GetG_int(), GetJ_int(), DynamicVariableBody::InitialAssRes(), Restart(), and DynamicVariableBody::SetValue().
|
protected |
Definition at line 52 of file body_vm.h.
Referenced by AfterPredict(), DynamicVariableBody::AssRes(), StaticVariableBody::AssRes(), dGetPrivData(), DynamicVariableBody::GetG_int(), GetJ_int(), DynamicVariableBody::InitialAssRes(), Restart(), and DynamicVariableBody::SetValue().
|
protected |
Definition at line 50 of file body_vm.h.
Referenced by AfterPredict(), DynamicVariableBody::AssRes(), StaticVariableBody::AssRes(), AssVecRBK_int(), dGetM(), dGetPrivData(), DynamicVariableBody::GetB_int(), DynamicVariableBody::GetG_int(), GetJ_int(), GetS_int(), DynamicVariableBody::InitialAssRes(), Restart(), and DynamicVariableBody::SetValue().
|
protected |
Definition at line 51 of file body_vm.h.
Referenced by AfterPredict(), DynamicVariableBody::AssRes(), StaticVariableBody::AssRes(), dGetPrivData(), DynamicVariableBody::GetB_int(), DynamicVariableBody::GetG_int(), GetJ_int(), GetS_int(), DynamicVariableBody::InitialAssRes(), Restart(), and DynamicVariableBody::SetValue().
|
protected |
Definition at line 48 of file body_vm.h.
Referenced by AfterPredict(), DynamicVariableBody::AssJac(), StaticVariableBody::AssJac(), DynamicVariableBody::AssMats(), StaticVariableBody::AssMats(), AssMatsRBK_int(), DynamicVariableBody::AssRes(), StaticVariableBody::AssRes(), AssVecRBK_int(), dGetPrivData(), DynamicVariableBody::GetB_int(), DynamicVariableBody::GetConnectedNodes(), StaticVariableBody::GetConnectedNodes(), DynamicVariableBody::GetG_int(), GetJ_int(), GetS_int(), DynamicVariableBody::InitialAssJac(), DynamicVariableBody::InitialAssRes(), pGetNode(), Restart(), and DynamicVariableBody::SetValue().
|
mutableprotected |
Definition at line 56 of file body_vm.h.
Referenced by AfterPredict(), DynamicVariableBody::AssMats(), StaticVariableBody::AssMats(), AssMatsRBK_int(), DynamicVariableBody::AssRes(), StaticVariableBody::AssRes(), AssVecRBK_int(), DynamicVariableBody::InitialAssJac(), DynamicVariableBody::InitialAssRes(), and DynamicVariableBody::SetValue().